HOME   LIST
‹–   –›

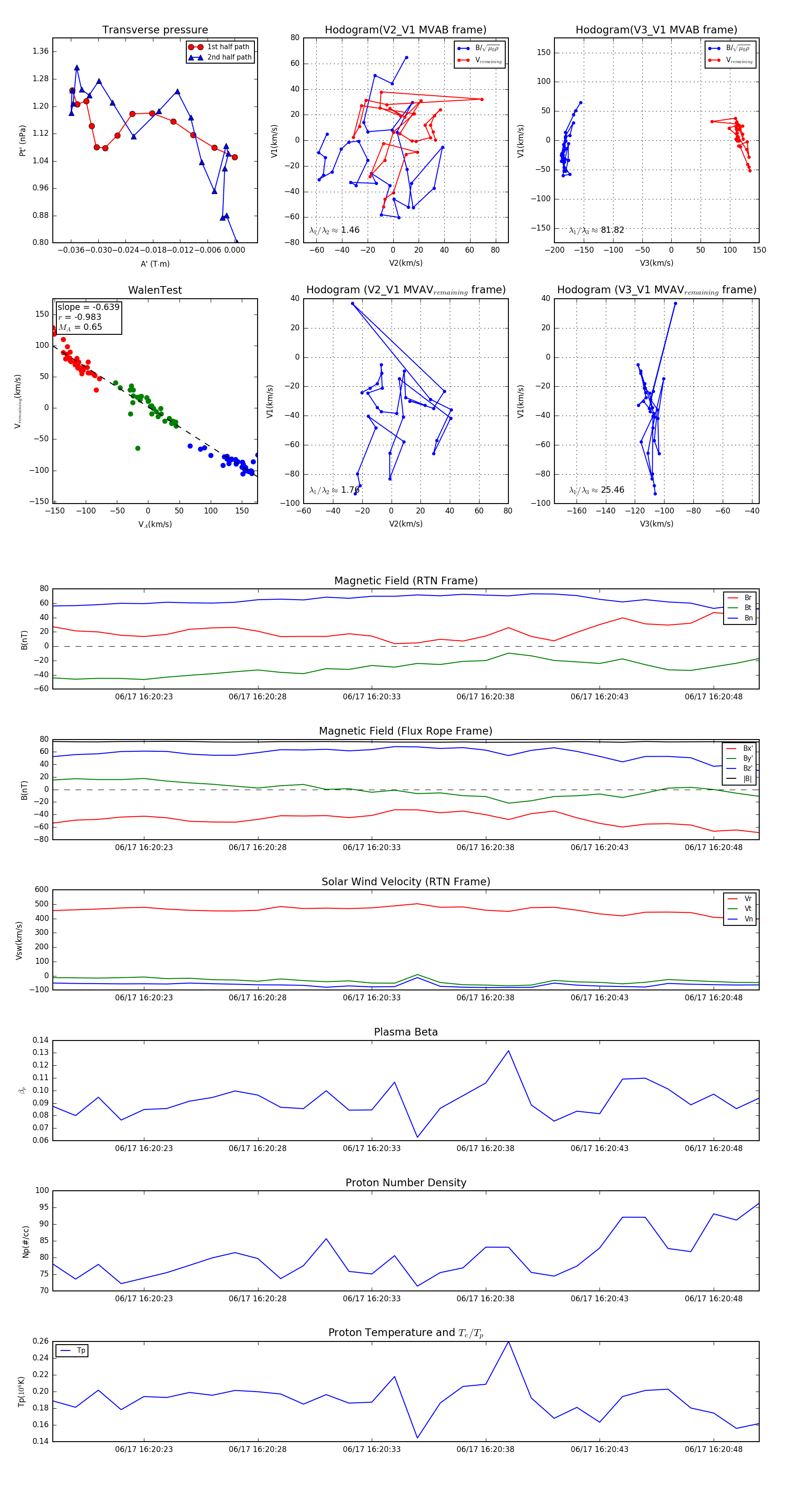
Flux Rope in 2023

Flux Rope Event 2023-06-17 16:20:19 ~ 2023-06-17 16:20:50 (32 seconds)


plot