HOME   LIST
‹–   –›

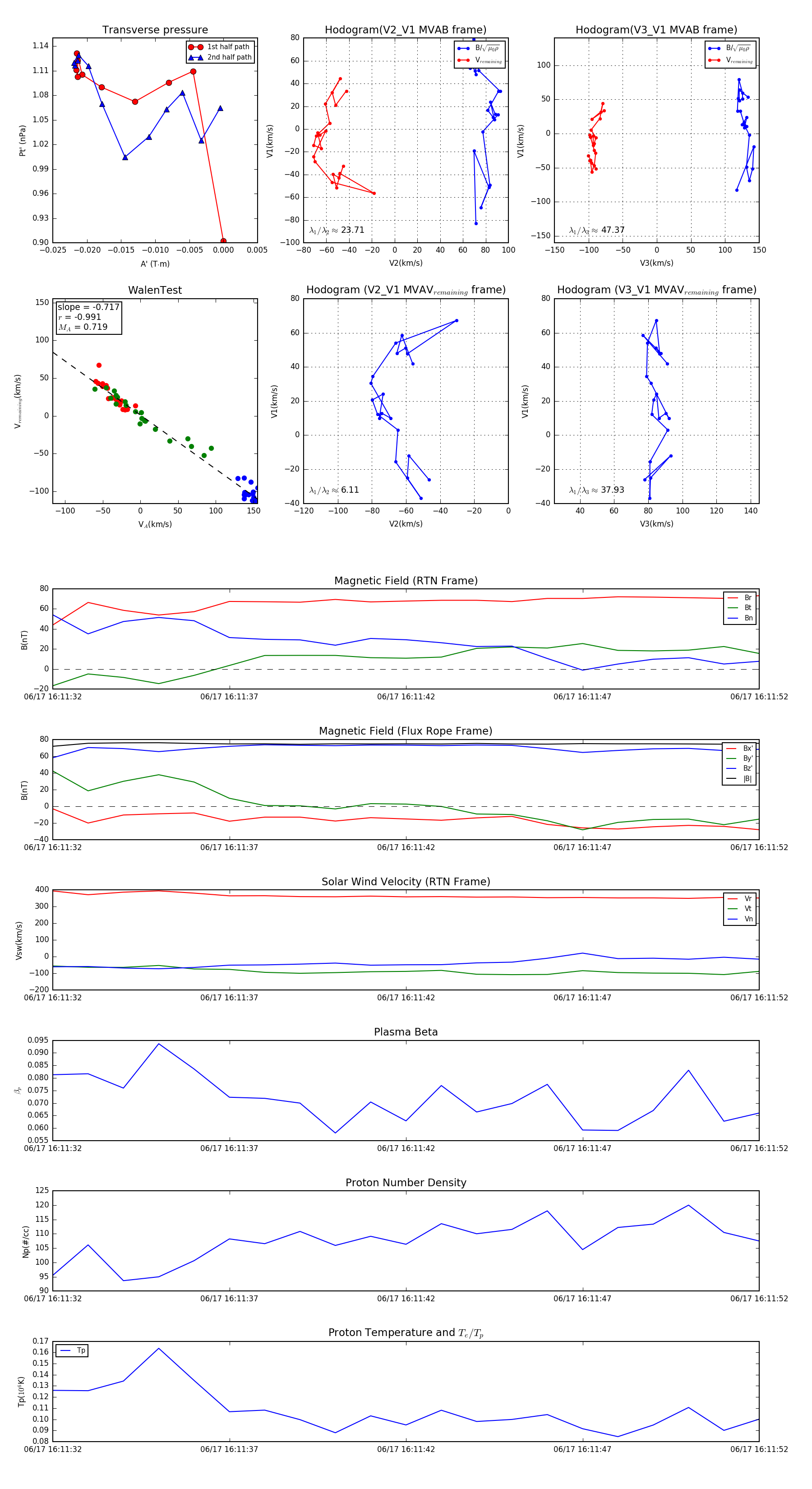
Flux Rope in 2023

Flux Rope Event 2023-06-17 16:11:32 ~ 2023-06-17 16:11:52 (21 seconds)


plot