HOME   LIST
‹–   –›

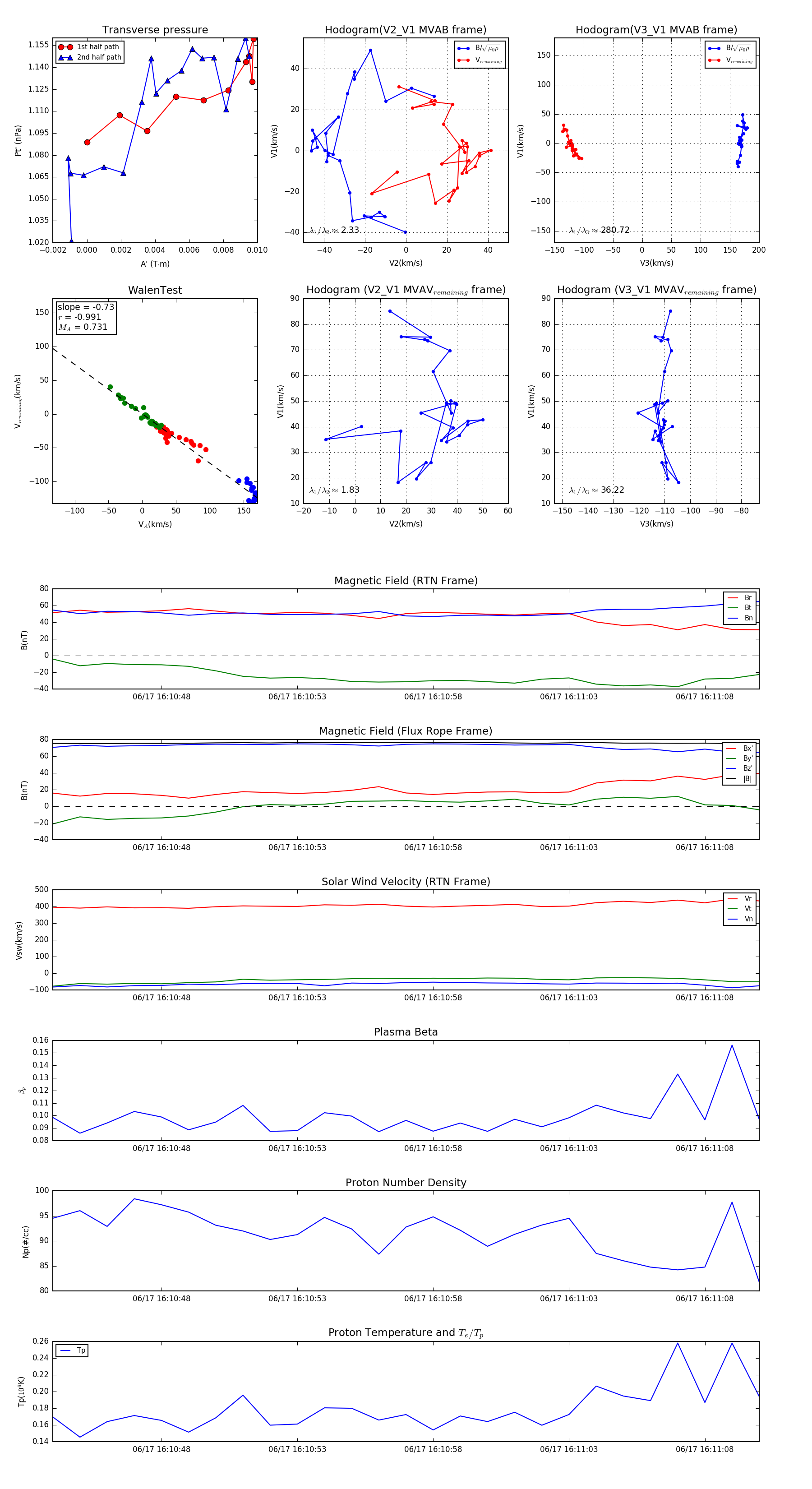
Flux Rope in 2023

Flux Rope Event 2023-06-17 16:10:44 ~ 2023-06-17 16:11:10 (27 seconds)


plot