HOME   LIST
‹–   –›

Flux Rope in 2023

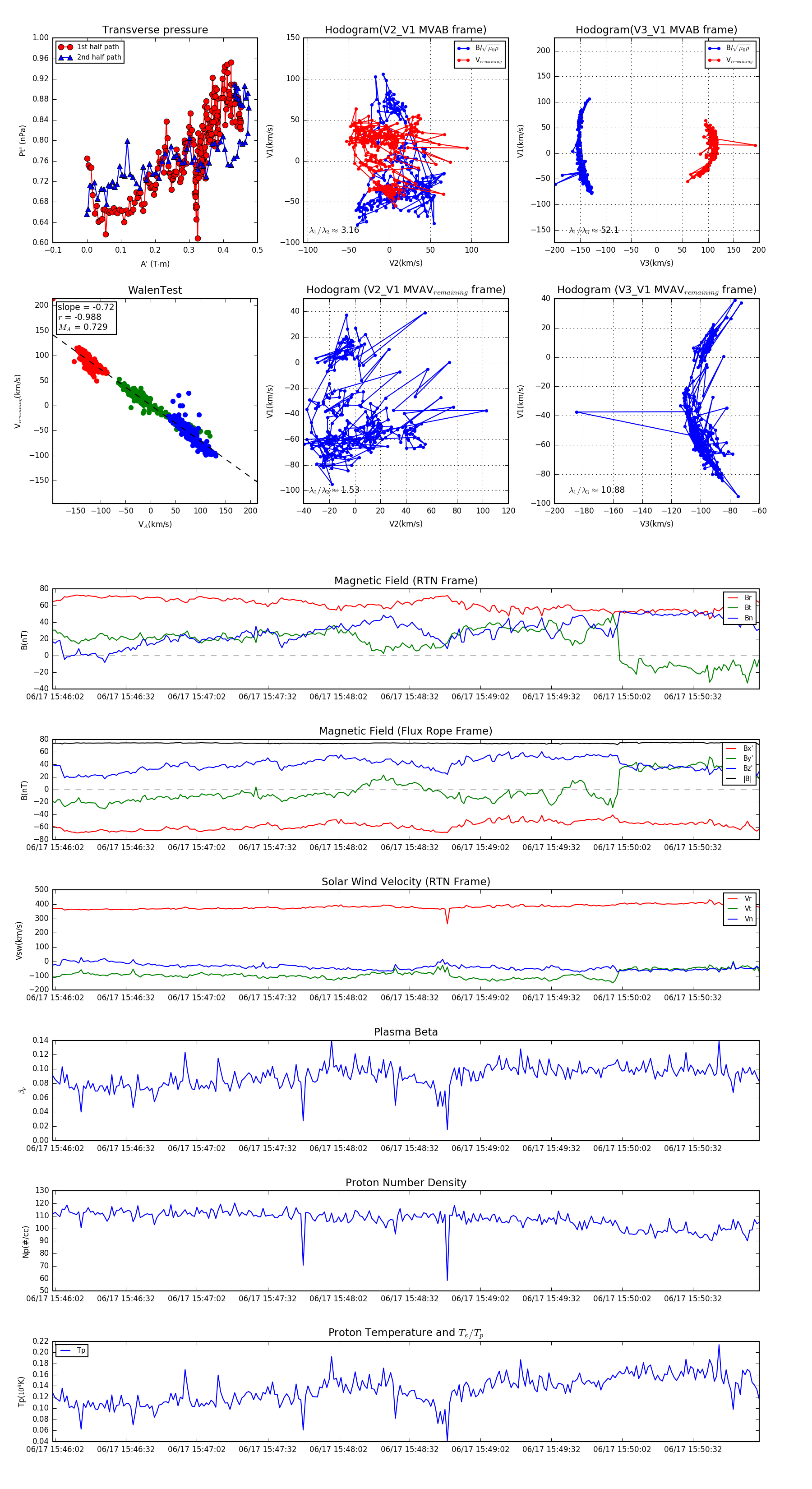
Flux Rope Event 2023-06-17 15:46:01 ~ 2023-06-17 15:51:00 (300 seconds)


plot