HOME   LIST
‹–   –›

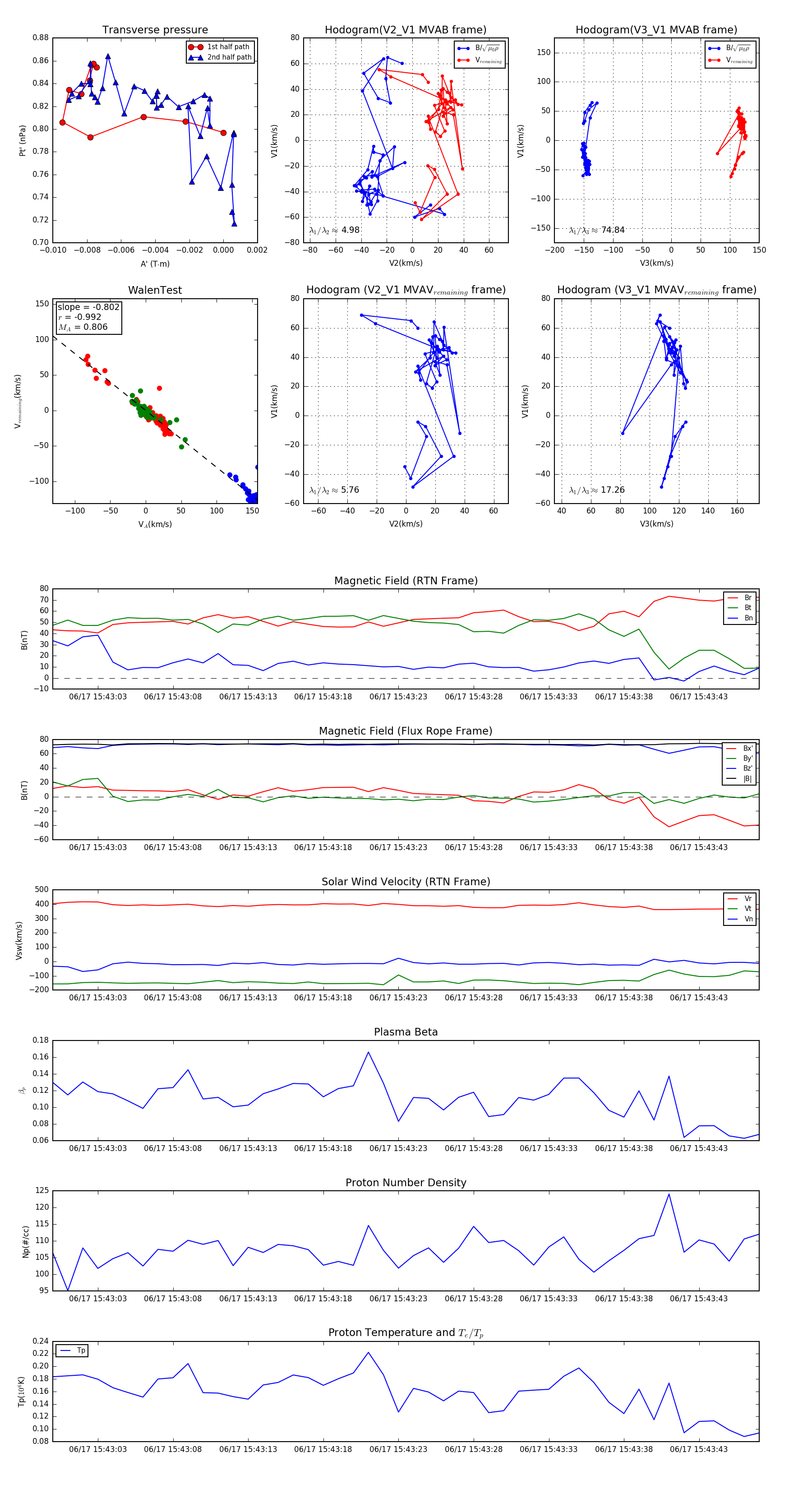
Flux Rope in 2023

Flux Rope Event 2023-06-17 15:43:00 ~ 2023-06-17 15:43:47 (48 seconds)


plot