HOME   LIST
‹–   –›

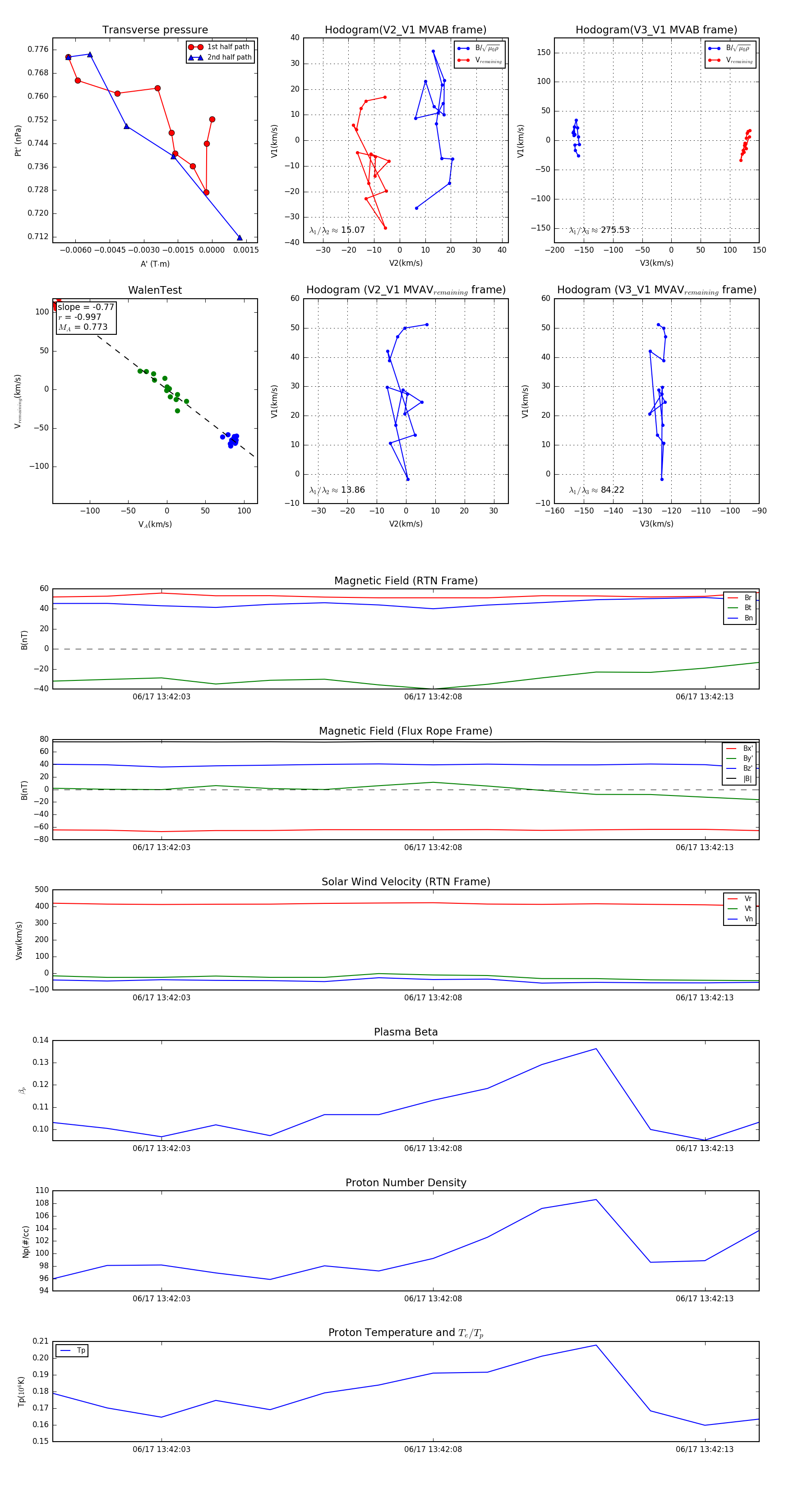
Flux Rope in 2023

Flux Rope Event 2023-06-17 13:42:01 ~ 2023-06-17 13:42:14 (14 seconds)


plot