HOME   LIST
‹–   –›

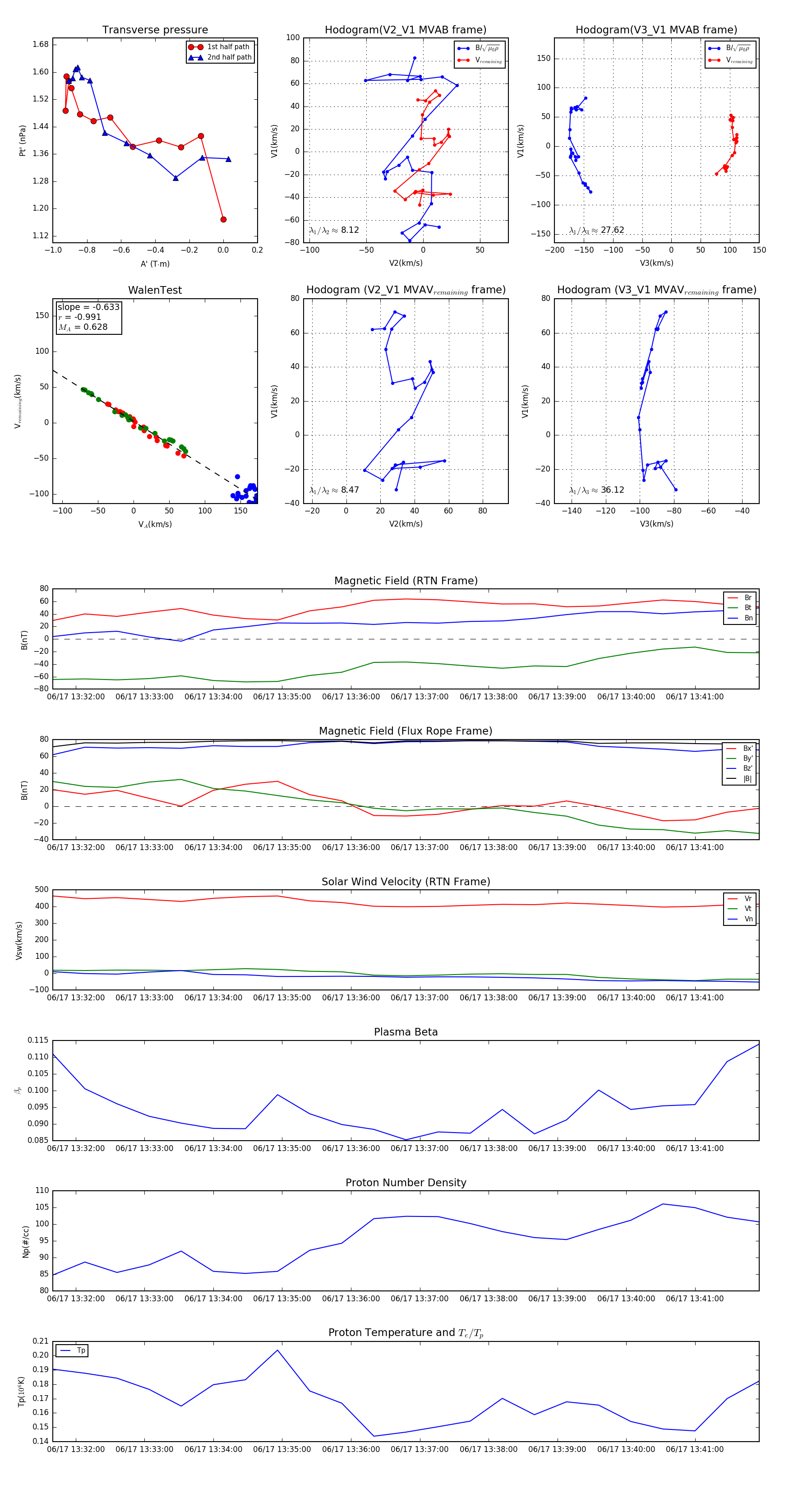
Flux Rope in 2023

Flux Rope Event 2023-06-17 13:31:40 ~ 2023-06-17 13:41:56 (617 seconds)


plot