HOME   LIST
‹–   –›

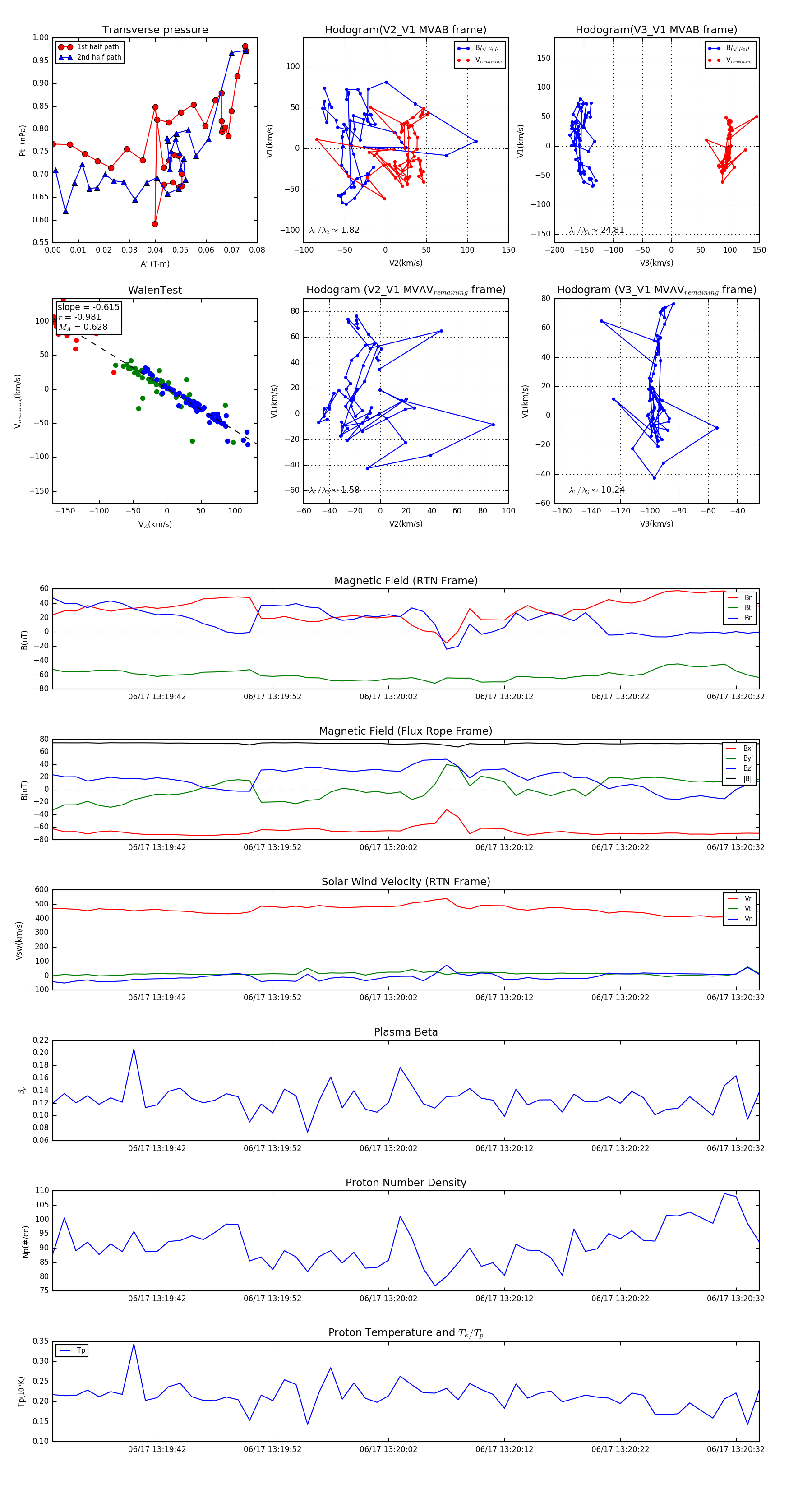
Flux Rope in 2023

Flux Rope Event 2023-06-17 13:19:33 ~ 2023-06-17 13:20:34 (62 seconds)


plot