HOME   LIST
‹–   –›

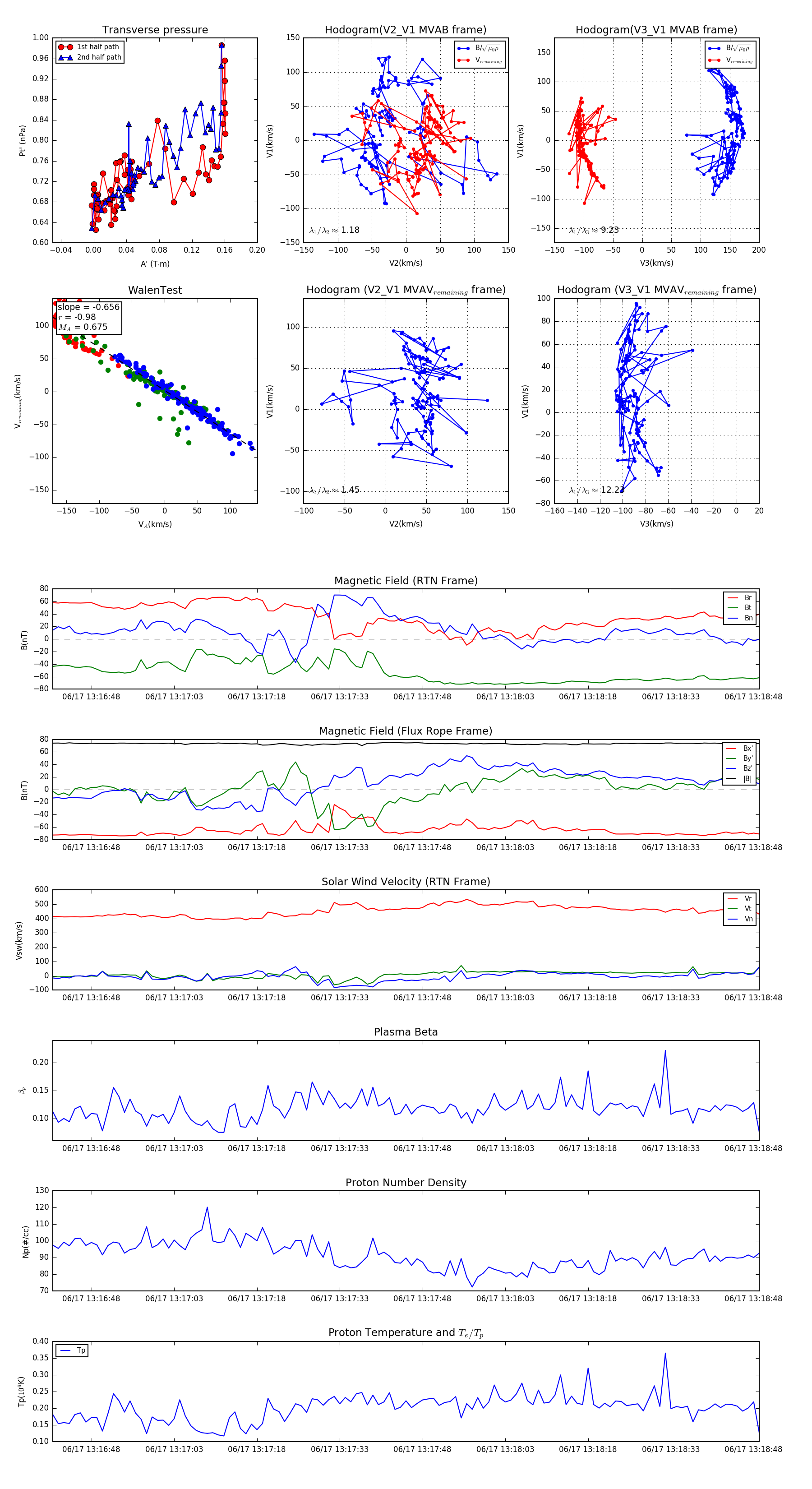
Flux Rope in 2023

Flux Rope Event 2023-06-17 13:16:41 ~ 2023-06-17 13:18:49 (129 seconds)


plot