HOME   LIST
‹–   –›

Flux Rope in 2023

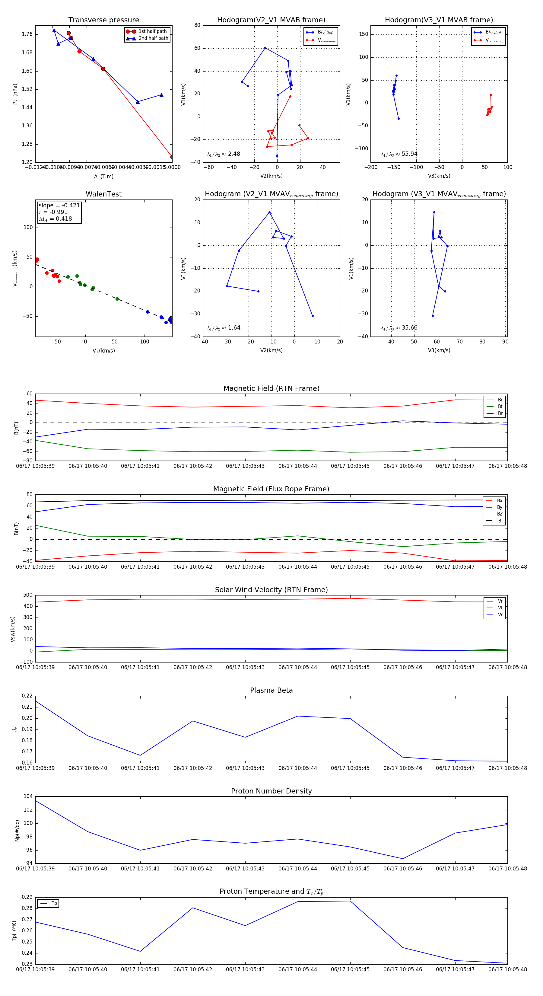
Flux Rope Event 2023-06-17 10:05:39 ~ 2023-06-17 10:05:48 (10 seconds)


plot