HOME   LIST
‹–   –›

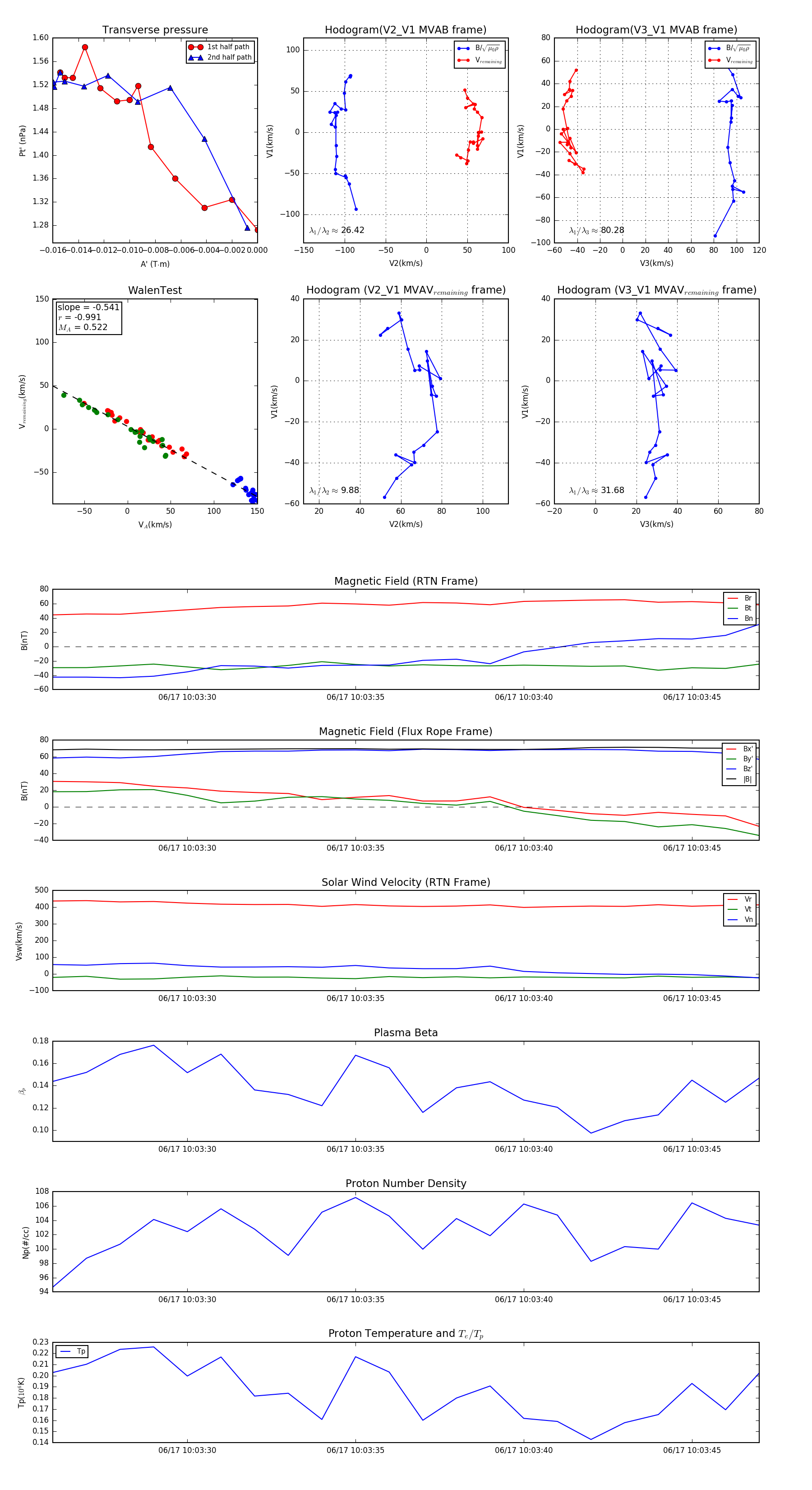
Flux Rope in 2023

Flux Rope Event 2023-06-17 10:03:26 ~ 2023-06-17 10:03:47 (22 seconds)


plot