HOME   LIST
‹–   –›

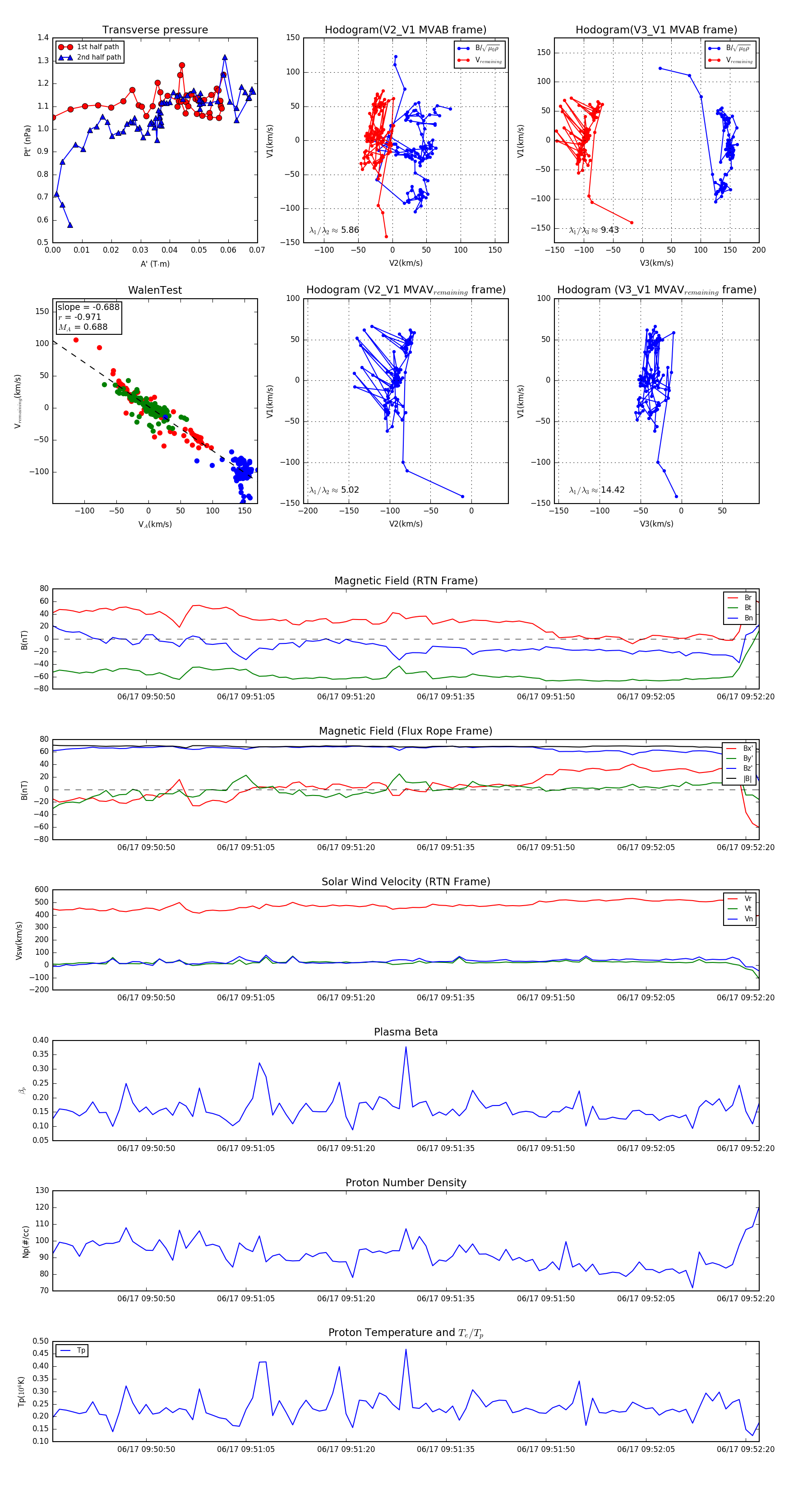
Flux Rope in 2023

Flux Rope Event 2023-06-17 09:50:36 ~ 2023-06-17 09:52:22 (107 seconds)


plot