HOME   LIST
‹–   –›

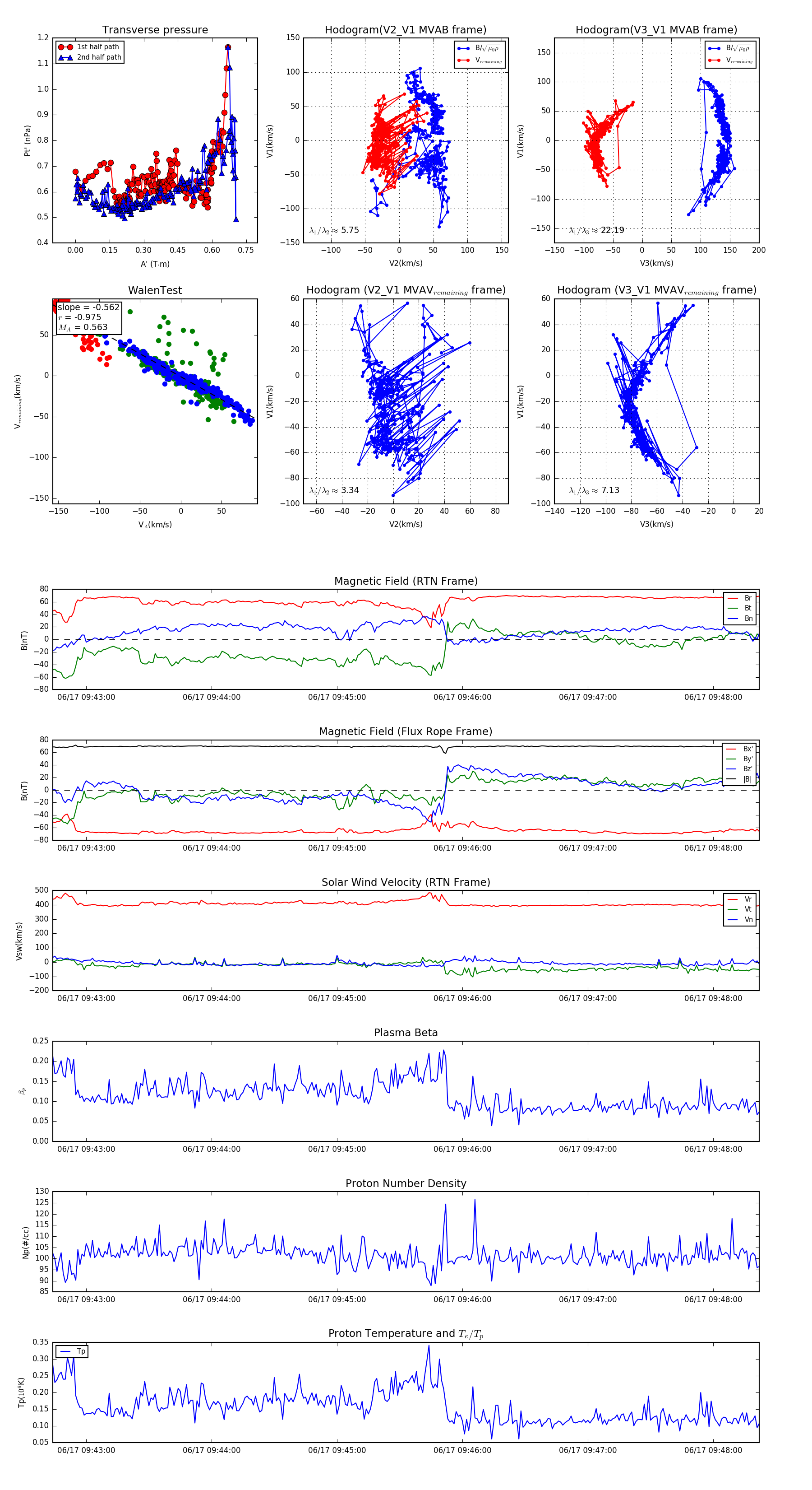
Flux Rope in 2023

Flux Rope Event 2023-06-17 09:42:44 ~ 2023-06-17 09:48:22 (339 seconds)


plot