HOME   LIST
‹–   –›

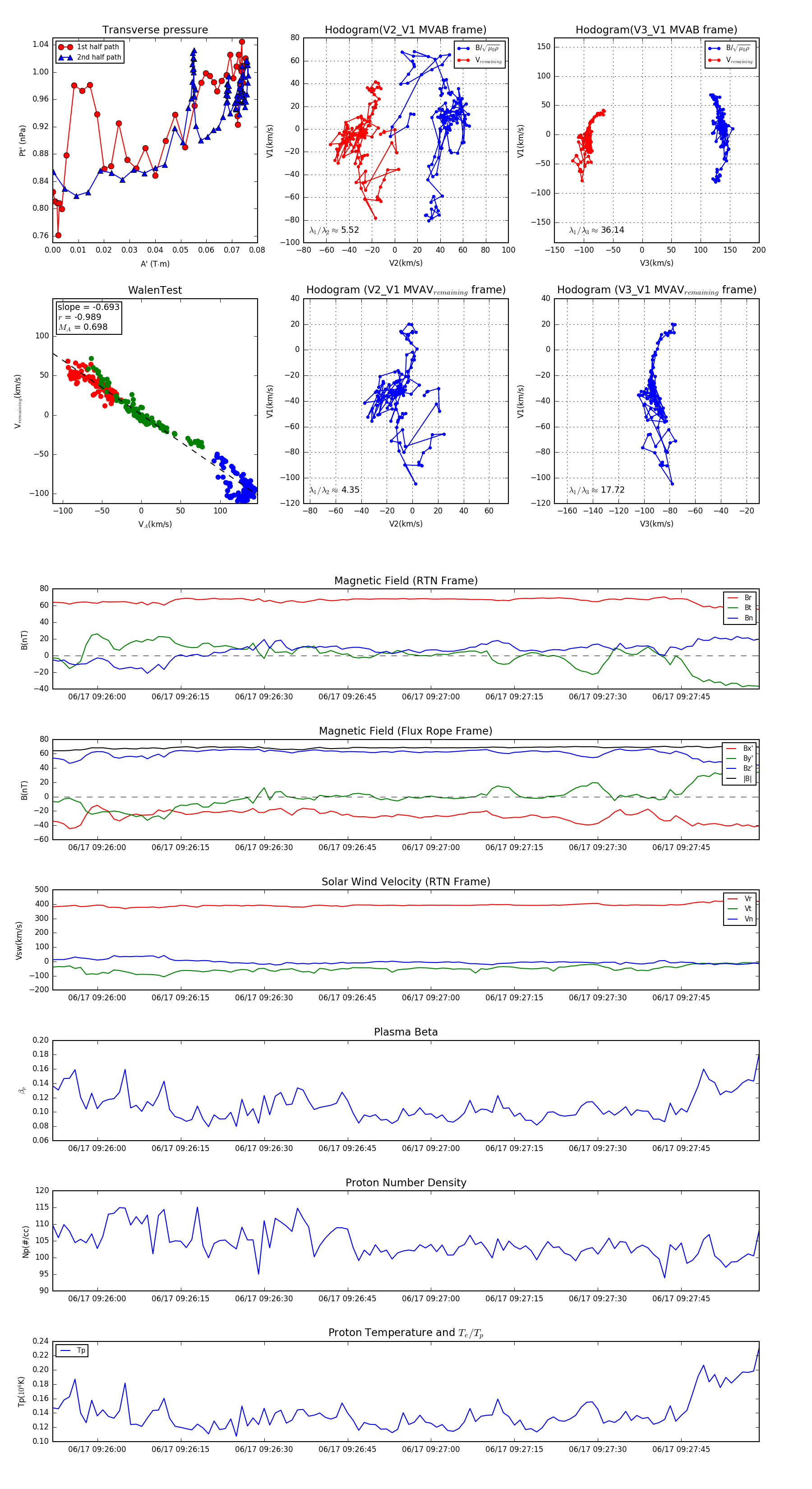
Flux Rope in 2023

Flux Rope Event 2023-06-17 09:25:52 ~ 2023-06-17 09:27:59 (128 seconds)


plot