HOME   LIST
‹–   –›

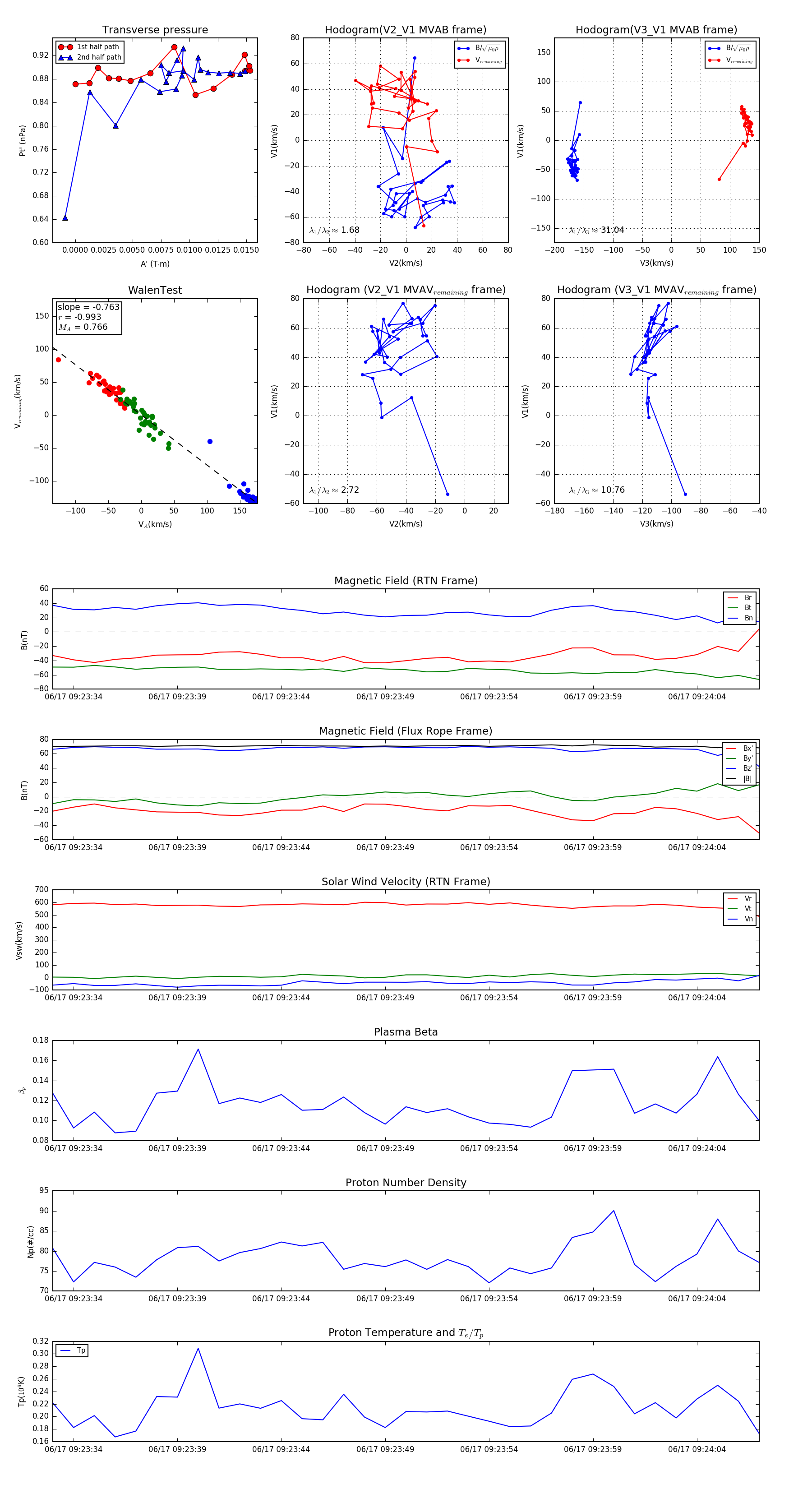
Flux Rope in 2023

Flux Rope Event 2023-06-17 09:23:33 ~ 2023-06-17 09:24:07 (35 seconds)


plot