HOME   LIST
‹–   –›

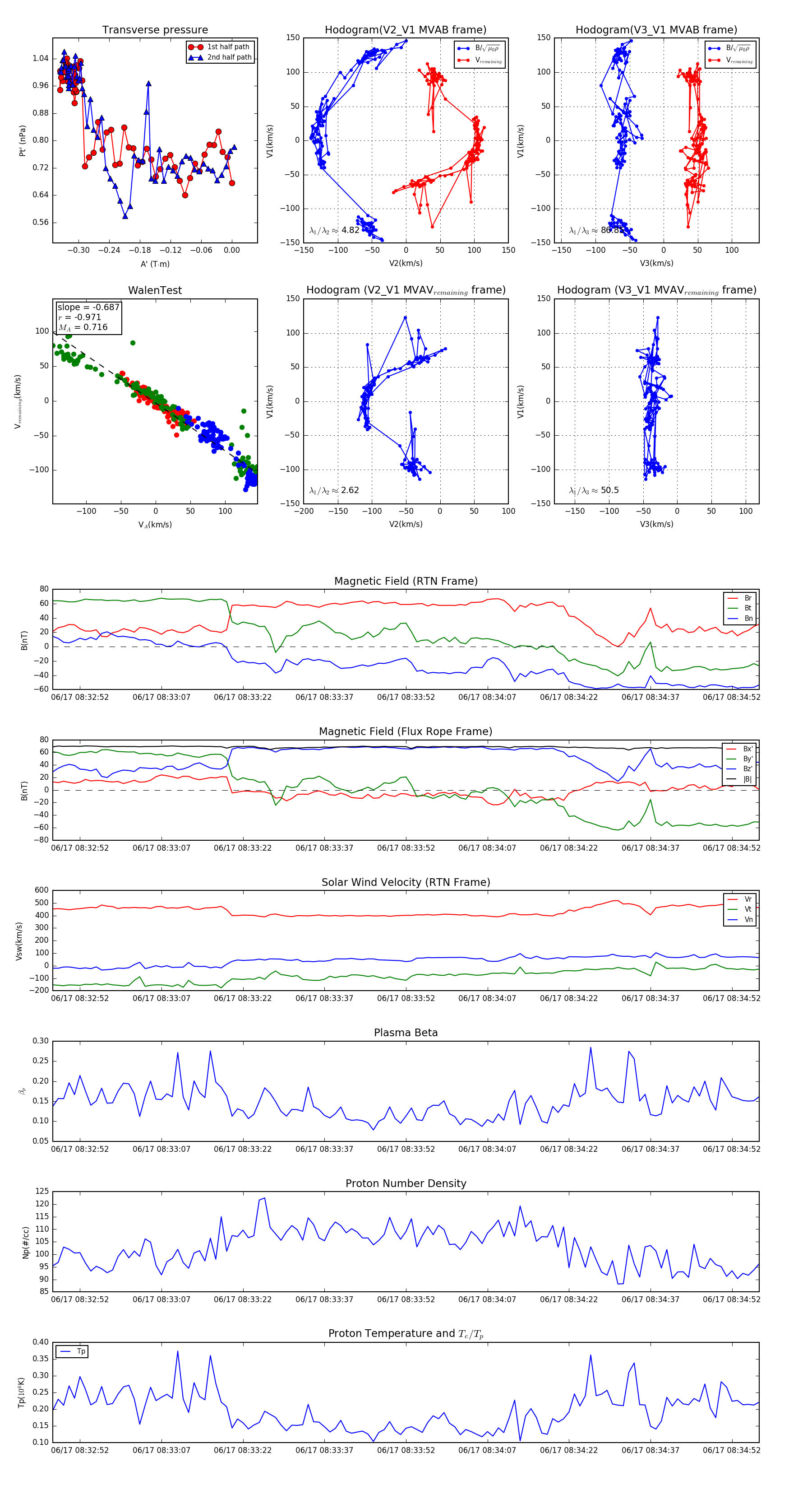
Flux Rope in 2023

Flux Rope Event 2023-06-17 08:32:47 ~ 2023-06-17 08:34:57 (131 seconds)


plot