HOME   LIST
‹–   –›

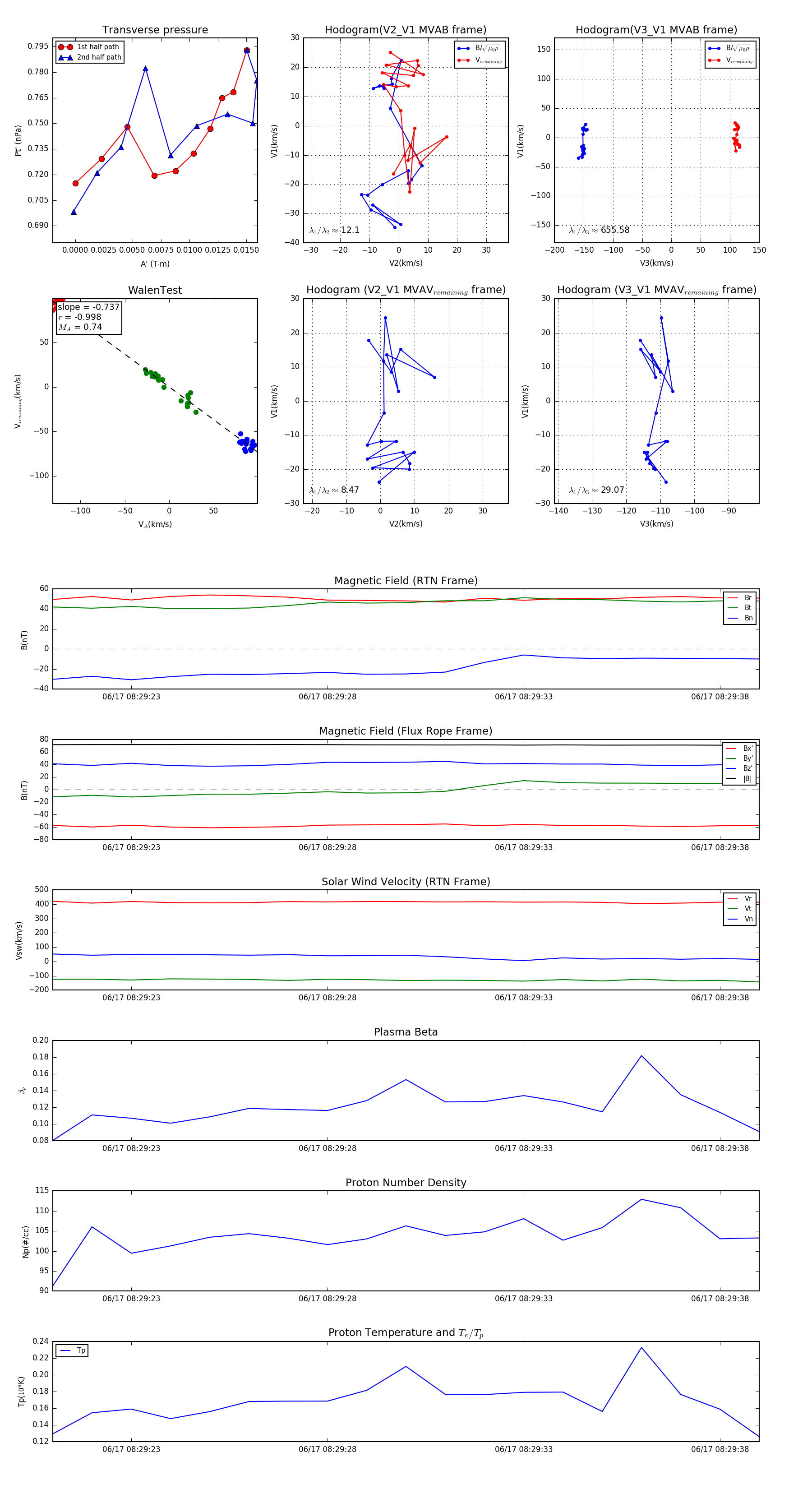
Flux Rope in 2023

Flux Rope Event 2023-06-17 08:29:21 ~ 2023-06-17 08:29:39 (19 seconds)


plot