HOME   LIST
‹–   –›

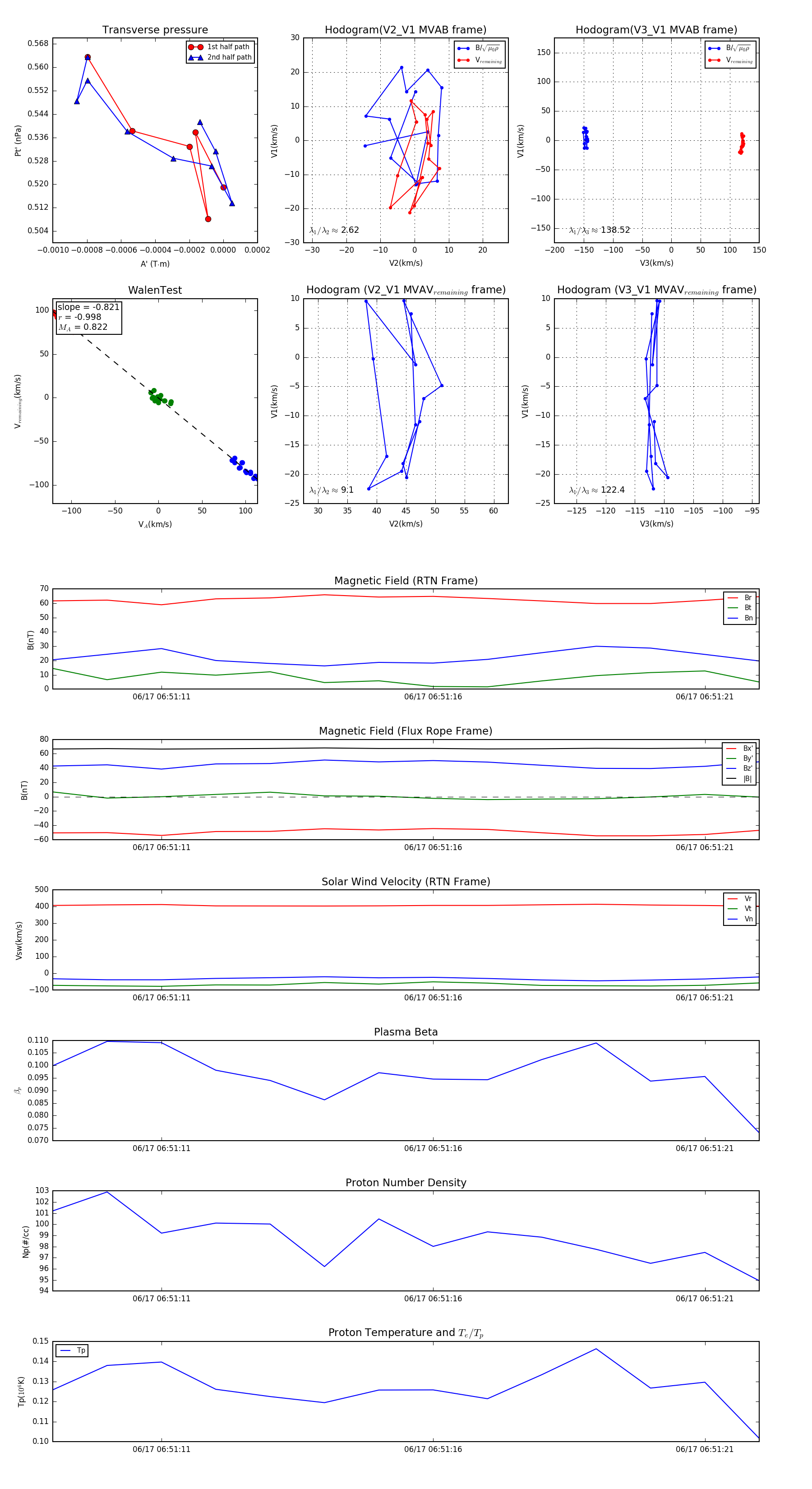
Flux Rope in 2023

Flux Rope Event 2023-06-17 06:51:09 ~ 2023-06-17 06:51:22 (14 seconds)


plot