HOME   LIST
‹–   –›

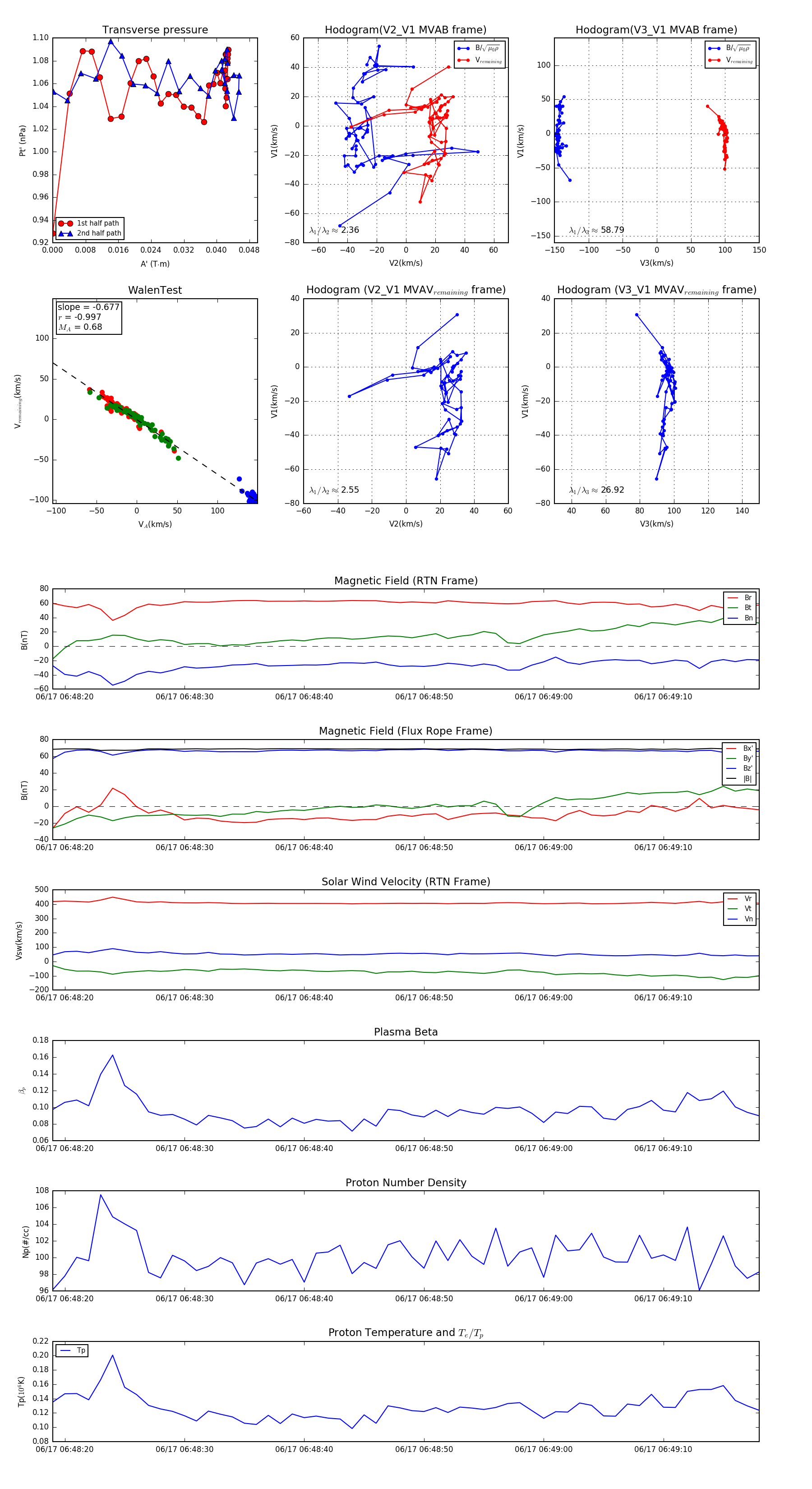
Flux Rope in 2023

Flux Rope Event 2023-06-17 06:48:19 ~ 2023-06-17 06:49:18 (60 seconds)


plot