HOME   LIST
‹–   –›

Flux Rope in 2023

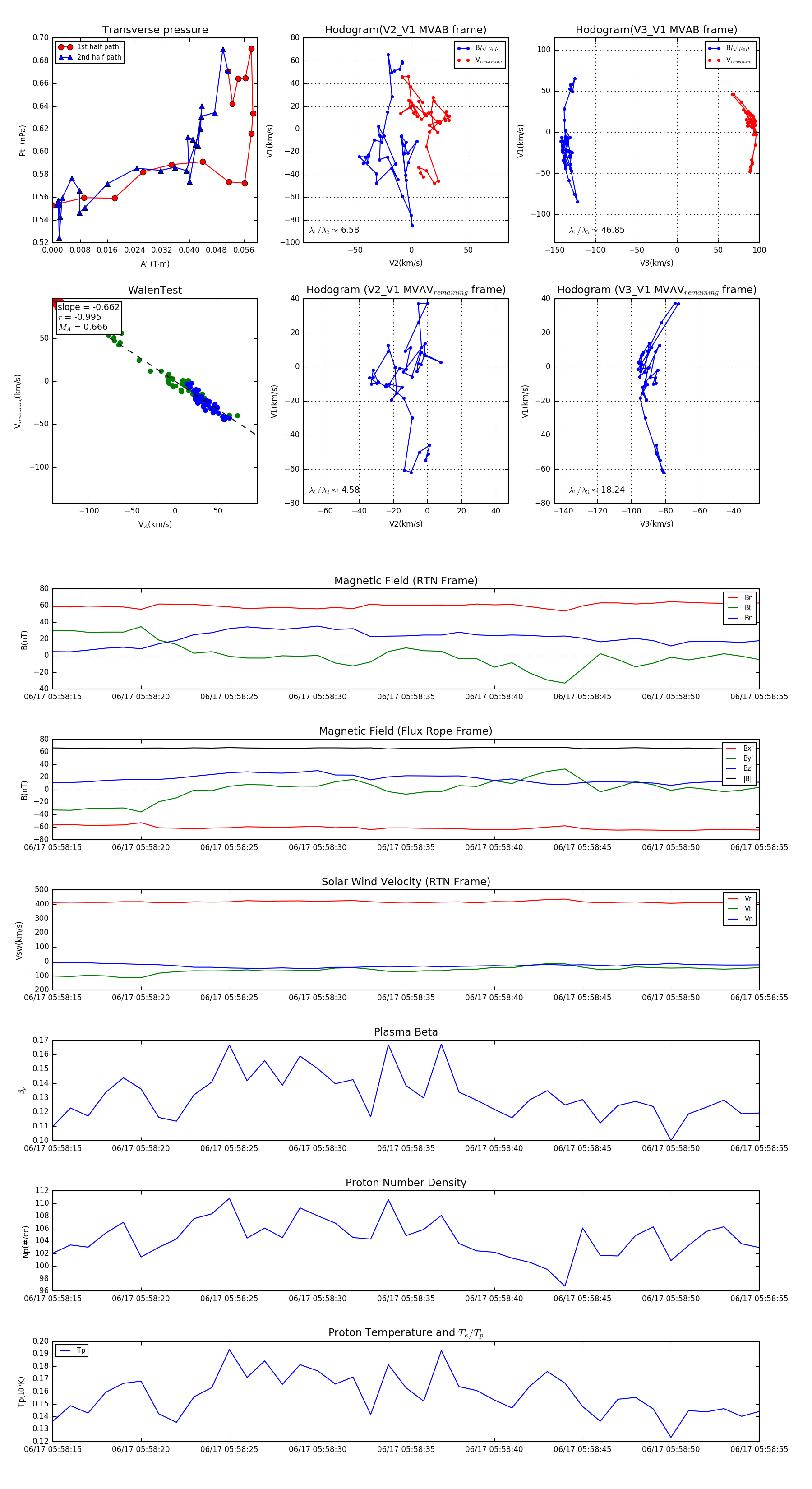
Flux Rope Event 2023-06-17 05:58:15 ~ 2023-06-17 05:58:55 (41 seconds)


plot