HOME   LIST
‹–   –›

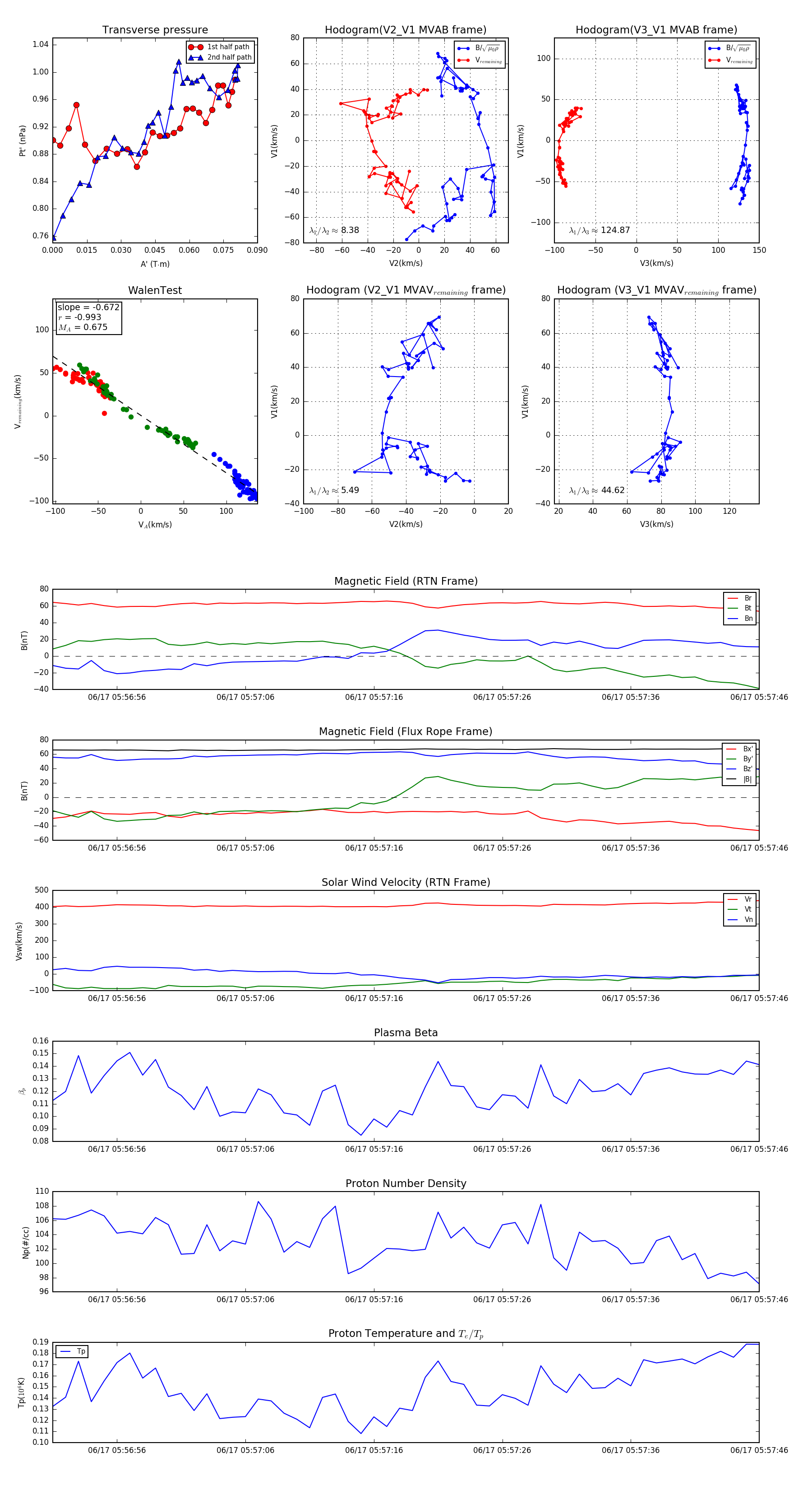
Flux Rope in 2023

Flux Rope Event 2023-06-17 05:56:51 ~ 2023-06-17 05:57:46 (56 seconds)


plot