HOME   LIST
‹–   –›

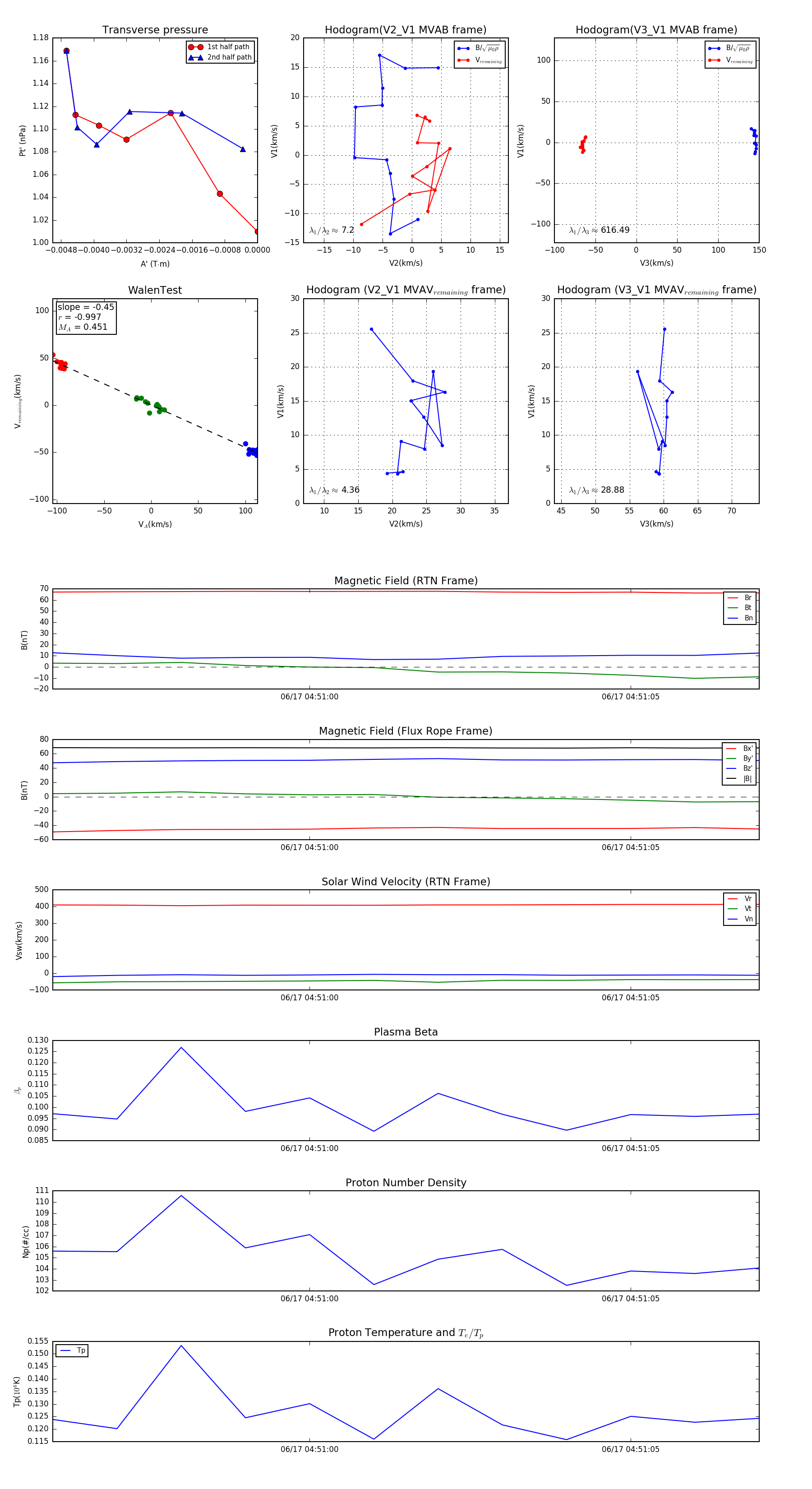
Flux Rope in 2023

Flux Rope Event 2023-06-17 04:50:56 ~ 2023-06-17 04:51:07 (12 seconds)


plot