HOME   LIST
‹–   –›

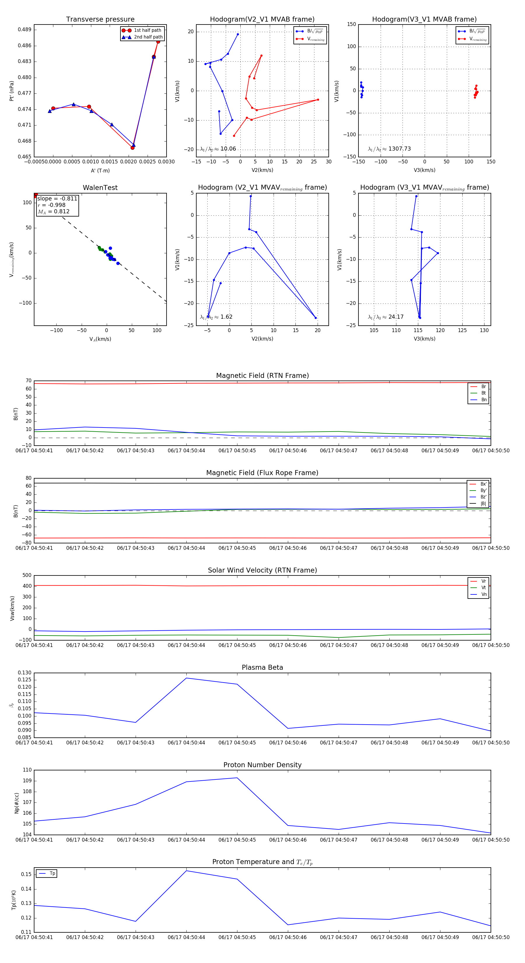
Flux Rope in 2023

Flux Rope Event 2023-06-17 04:50:41 ~ 2023-06-17 04:50:50 (10 seconds)


plot