HOME   LIST
‹–   –›

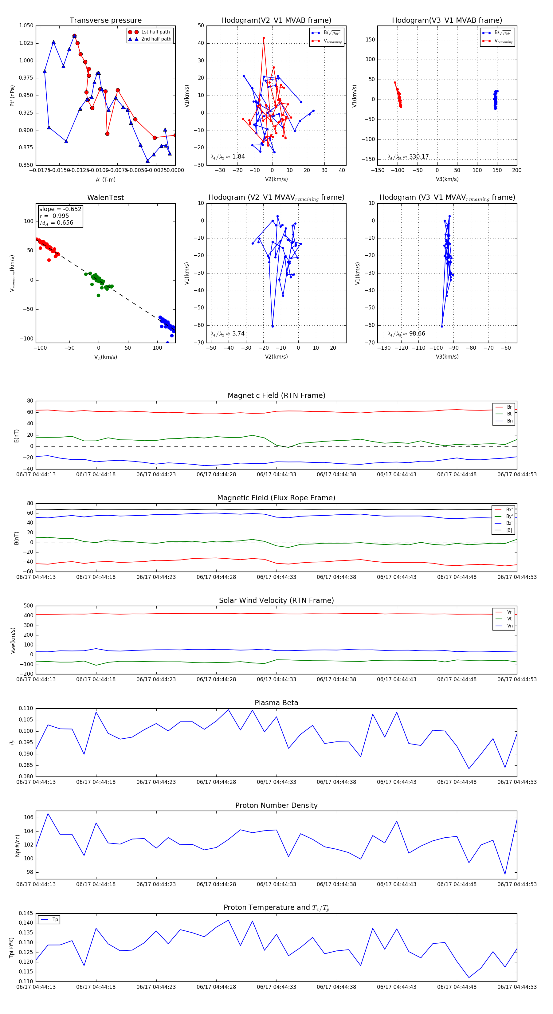
Flux Rope in 2023

Flux Rope Event 2023-06-17 04:44:13 ~ 2023-06-17 04:44:53 (41 seconds)


plot