HOME   LIST
‹–   –›

Flux Rope in 2023

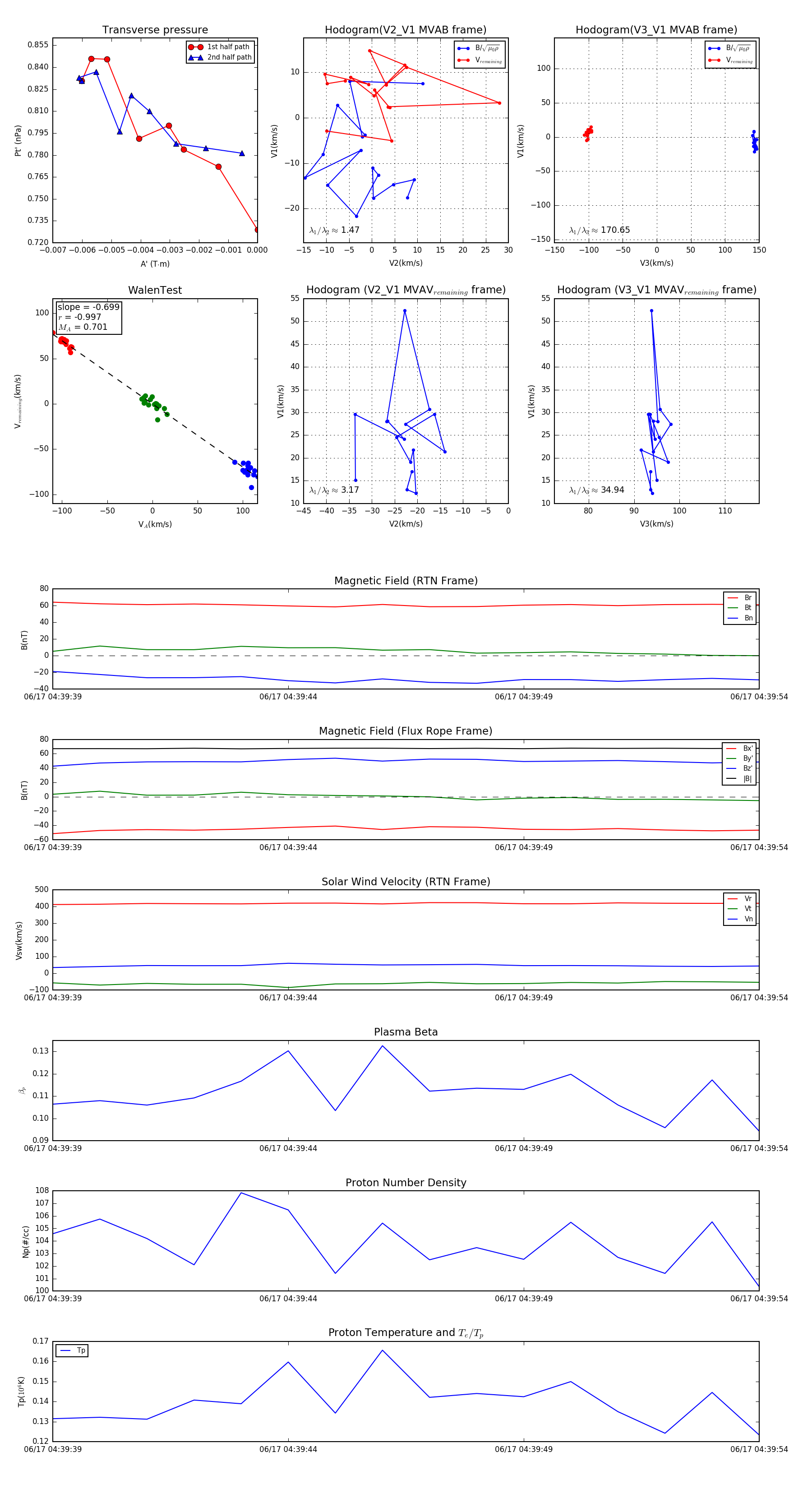
Flux Rope Event 2023-06-17 04:39:39 ~ 2023-06-17 04:39:54 (16 seconds)


plot