HOME   LIST
‹–   –›

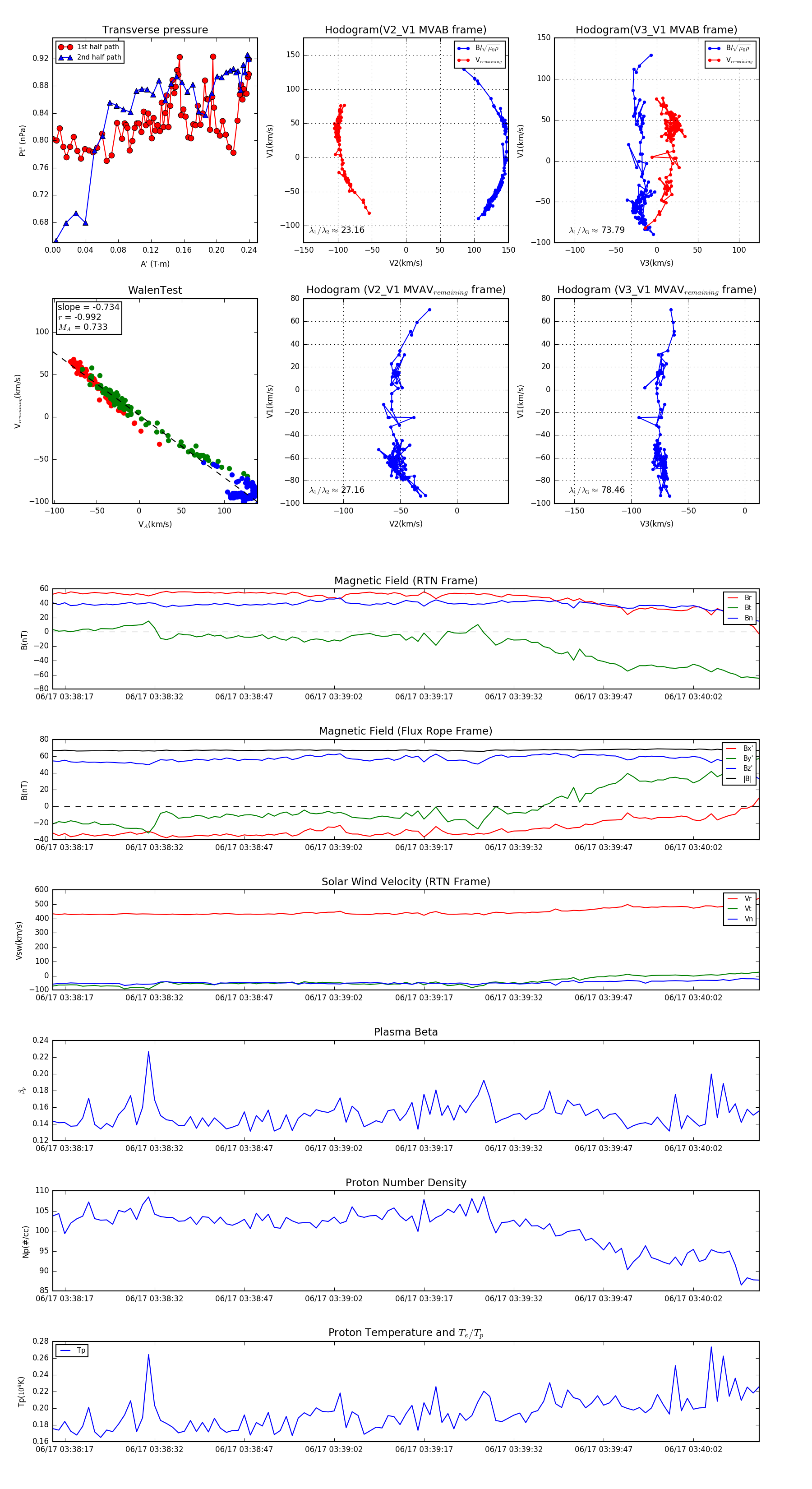
Flux Rope in 2023

Flux Rope Event 2023-06-17 03:38:15 ~ 2023-06-17 03:40:13 (119 seconds)


plot