HOME   LIST
‹–   –›

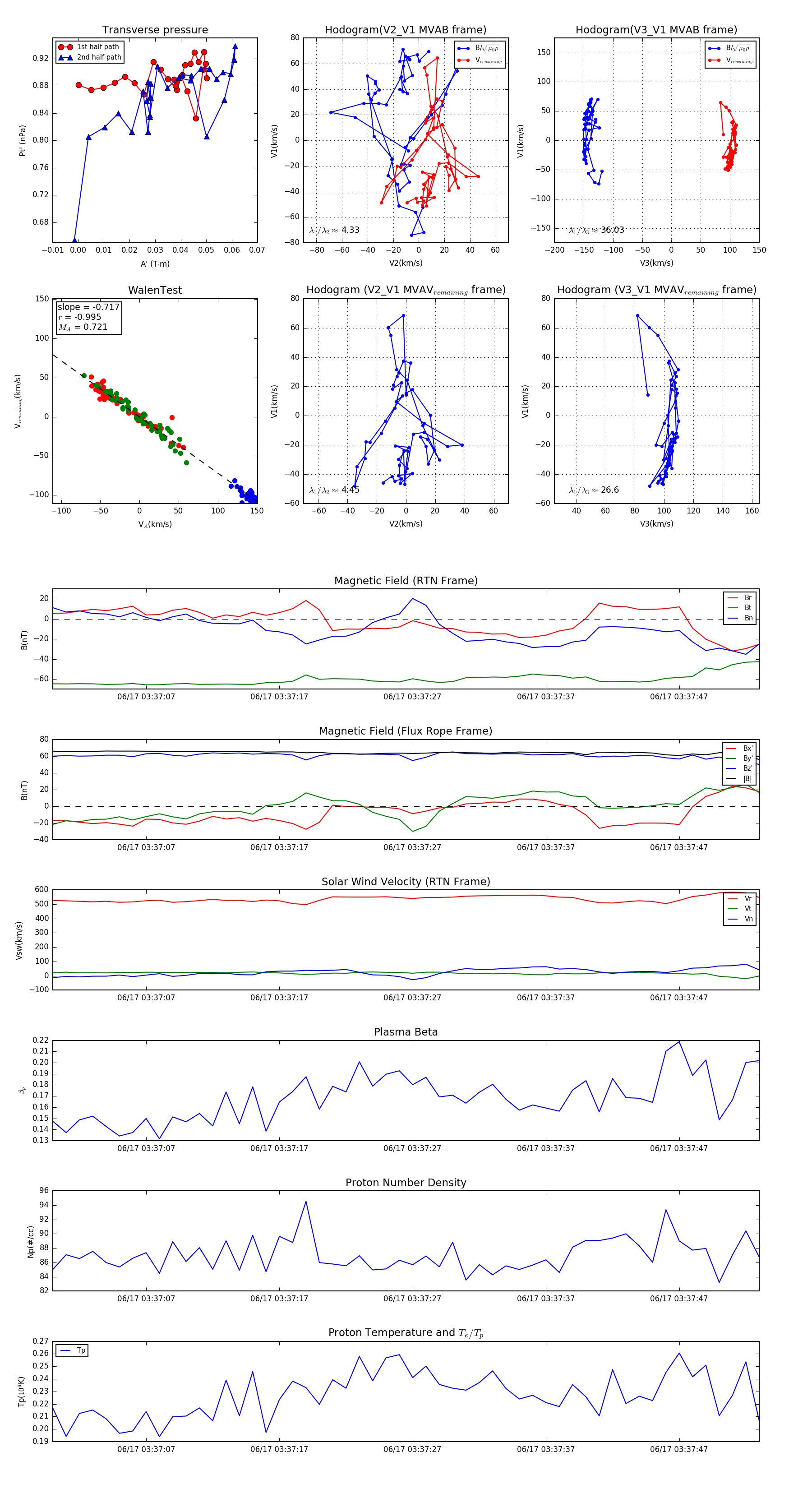
Flux Rope in 2023

Flux Rope Event 2023-06-17 03:37:00 ~ 2023-06-17 03:37:53 (54 seconds)


plot