HOME   LIST
‹–   –›

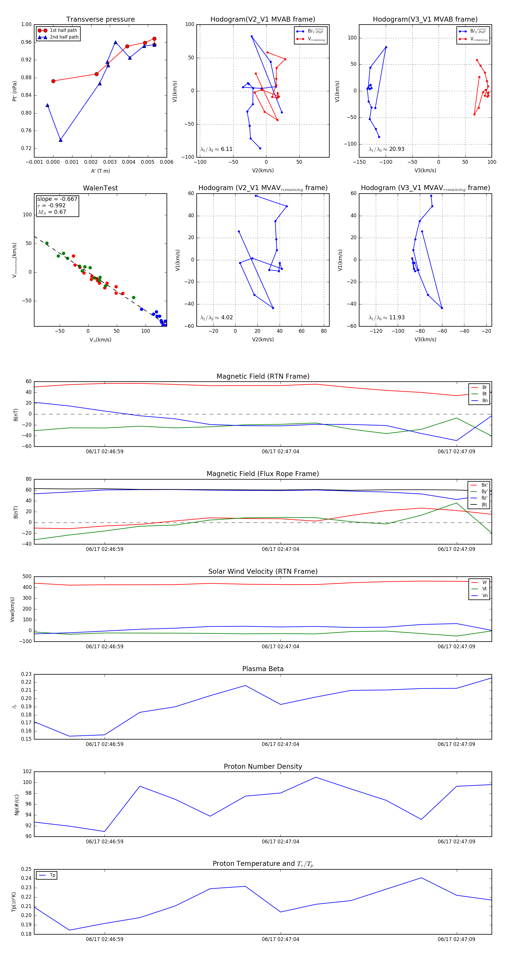
Flux Rope in 2023

Flux Rope Event 2023-06-17 02:46:57 ~ 2023-06-17 02:47:10 (14 seconds)


plot