HOME   LIST
‹–   –›

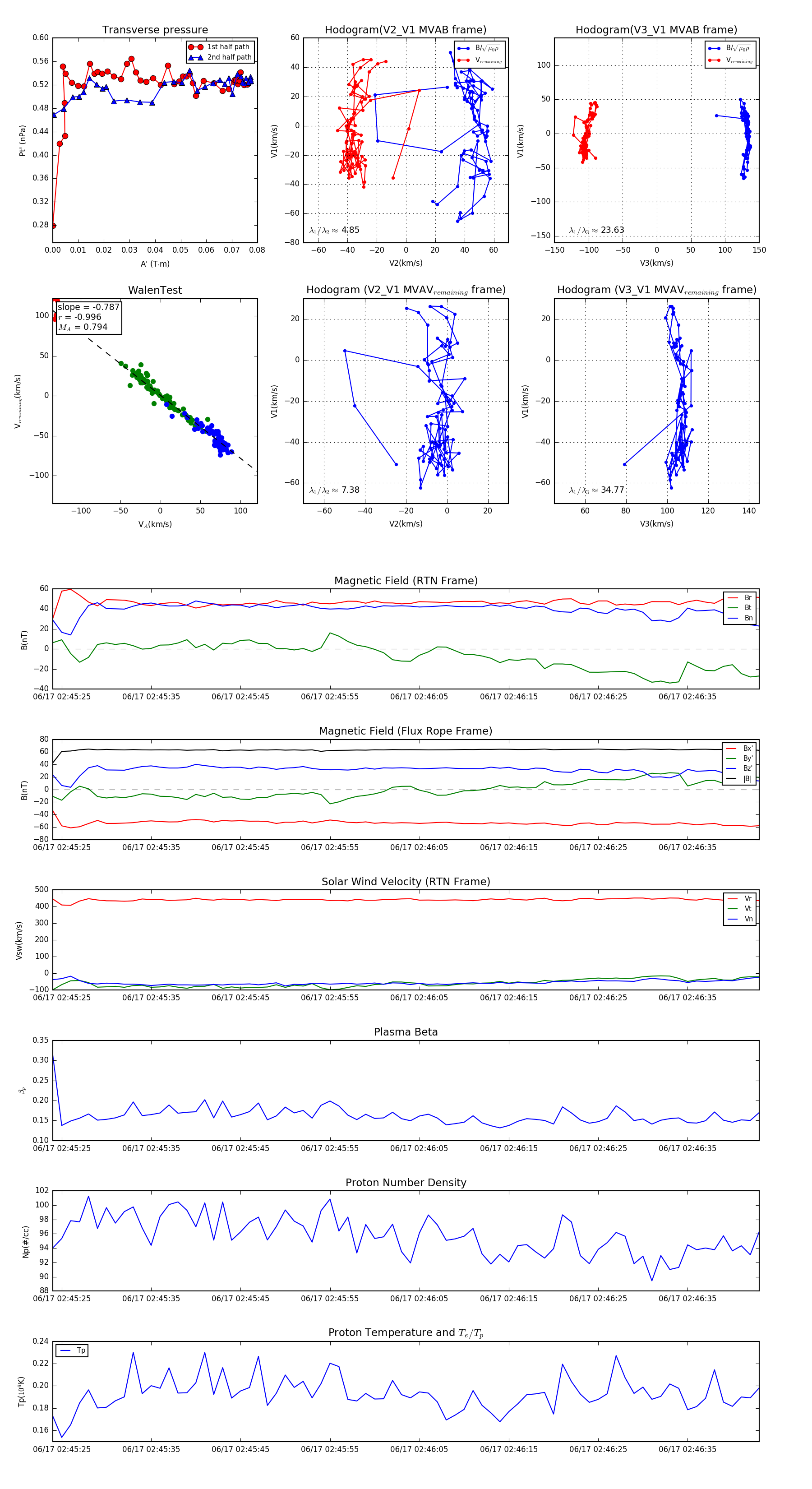
Flux Rope in 2023

Flux Rope Event 2023-06-17 02:45:24 ~ 2023-06-17 02:46:43 (80 seconds)


plot