HOME   LIST
‹–   –›

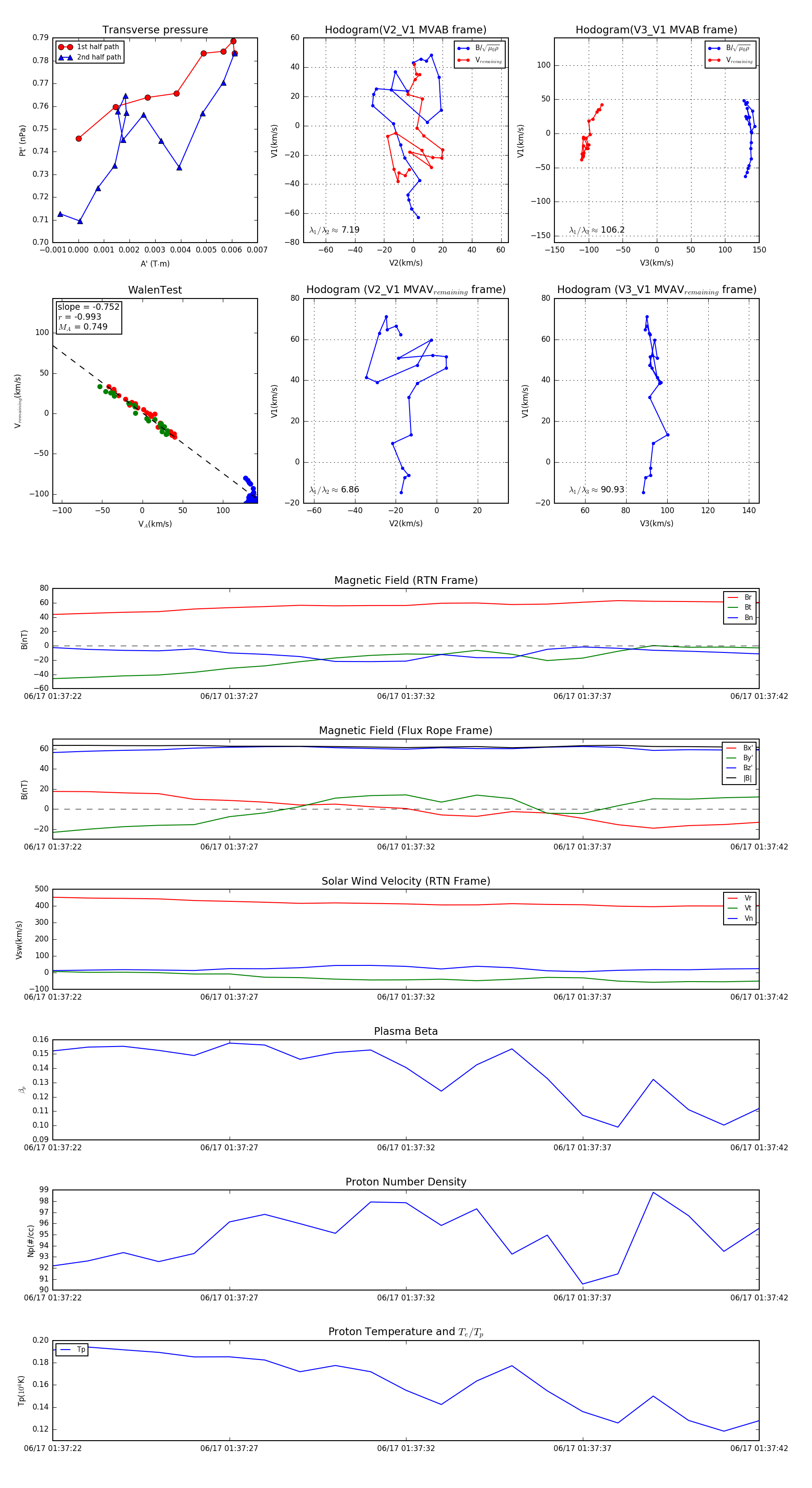
Flux Rope in 2023

Flux Rope Event 2023-06-17 01:37:22 ~ 2023-06-17 01:37:42 (21 seconds)


plot