HOME   LIST
‹–   –›

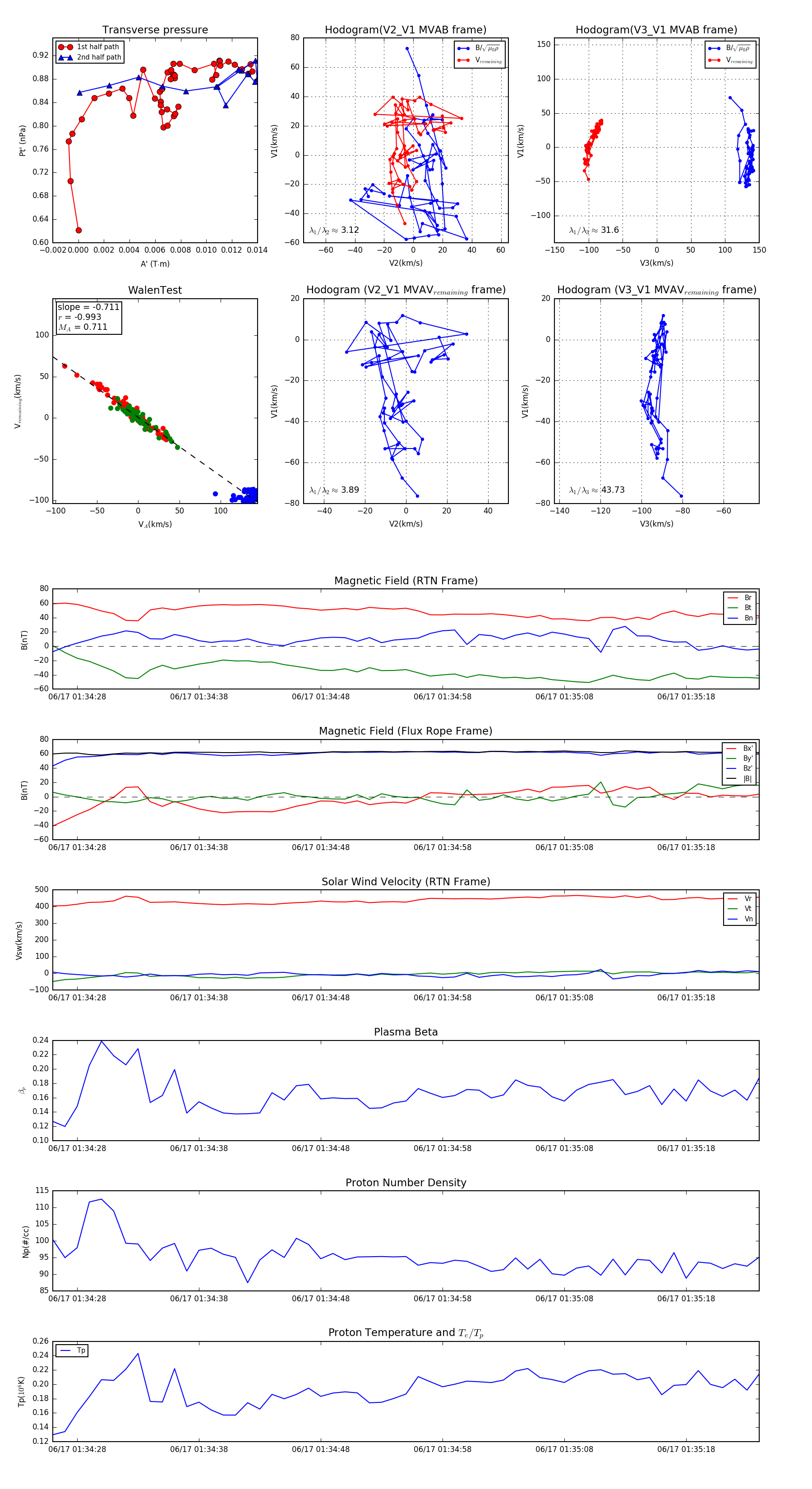
Flux Rope in 2023

Flux Rope Event 2023-06-17 01:34:26 ~ 2023-06-17 01:35:24 (59 seconds)


plot