HOME   LIST
‹–   –›

Flux Rope in 2023

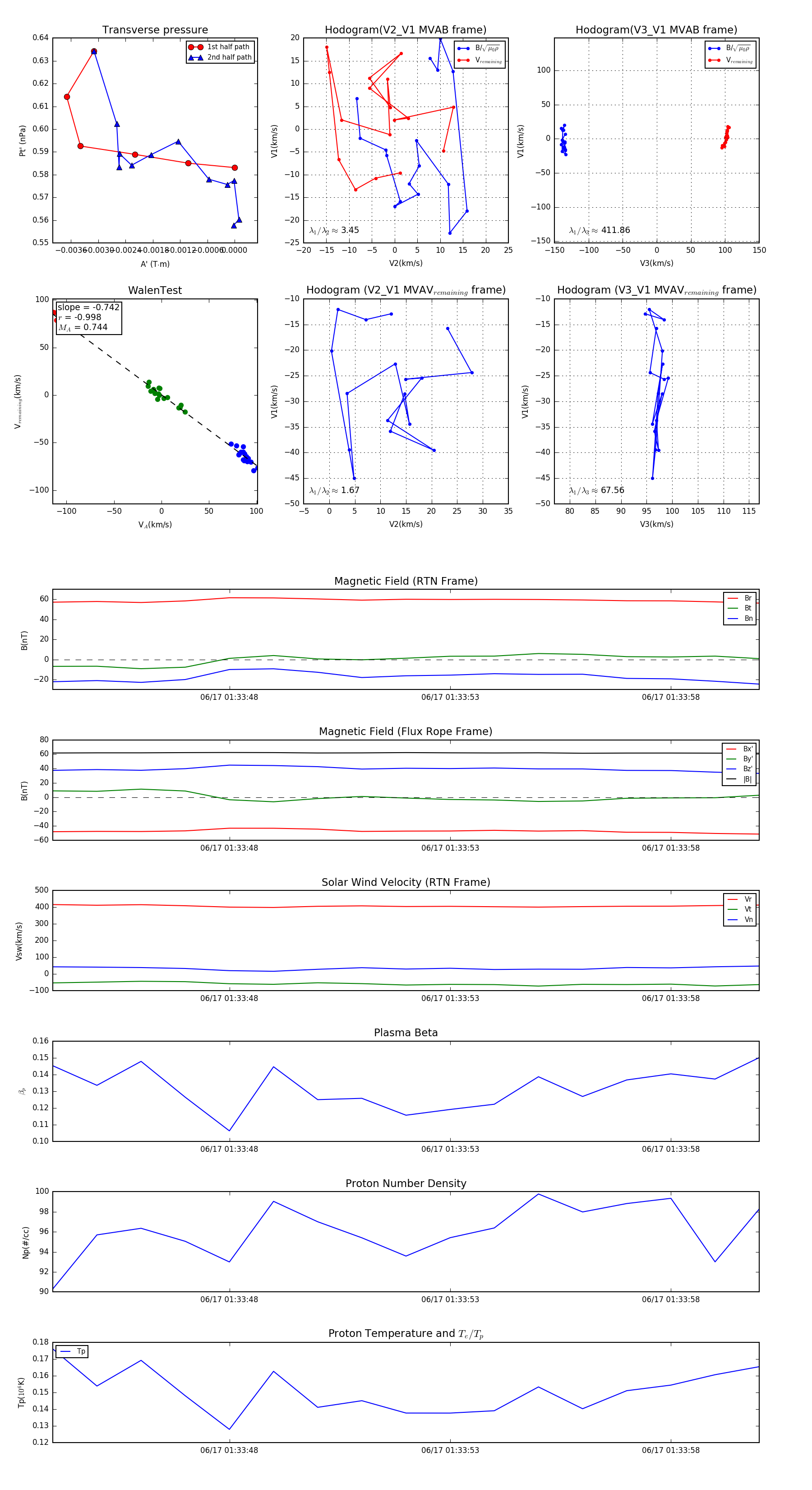
Flux Rope Event 2023-06-17 01:33:44 ~ 2023-06-17 01:34:00 (17 seconds)


plot