HOME   LIST
‹–   –›

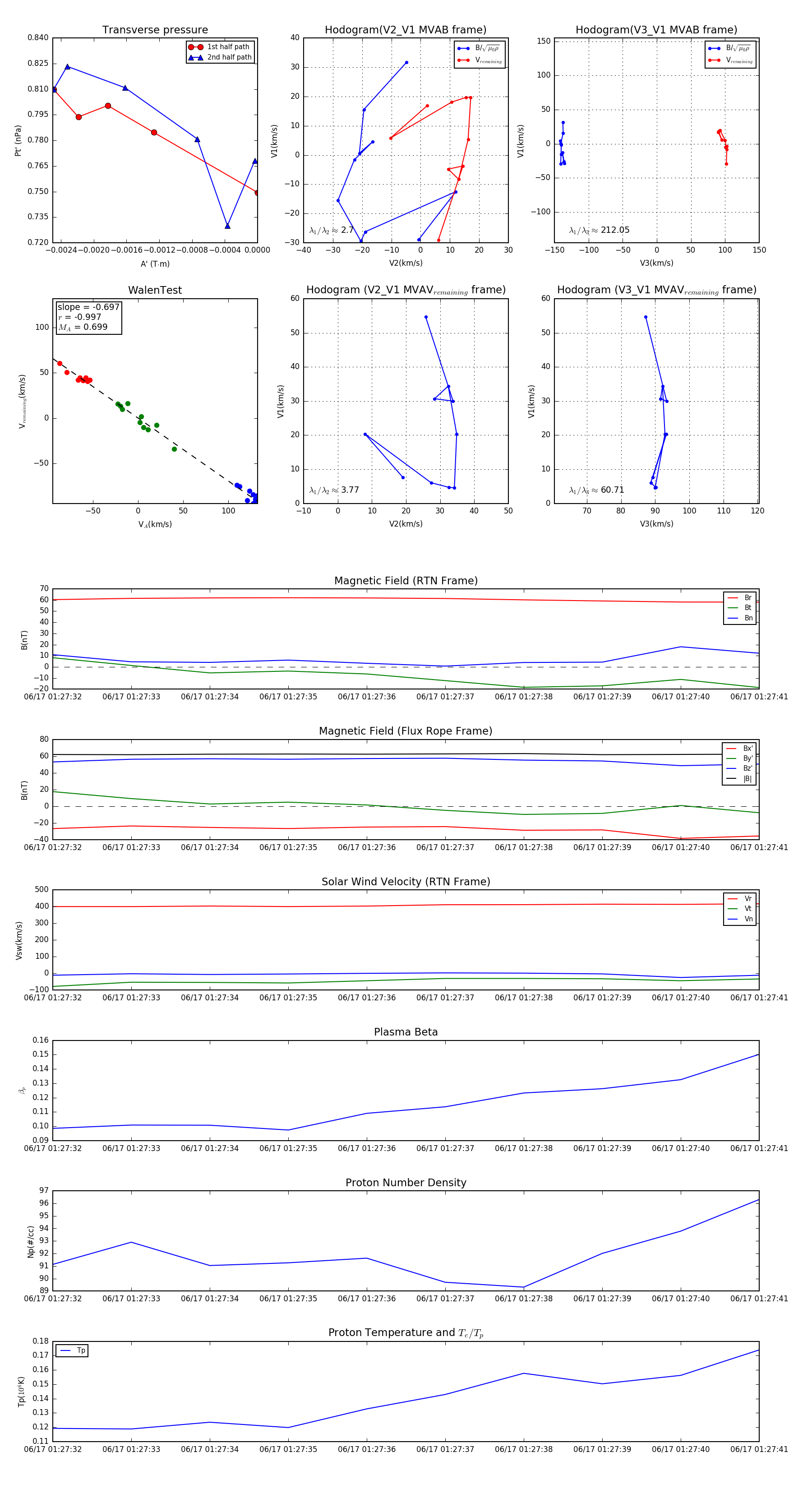
Flux Rope in 2023

Flux Rope Event 2023-06-17 01:27:32 ~ 2023-06-17 01:27:41 (10 seconds)


plot