HOME   LIST
‹–   –›

Flux Rope in 2023

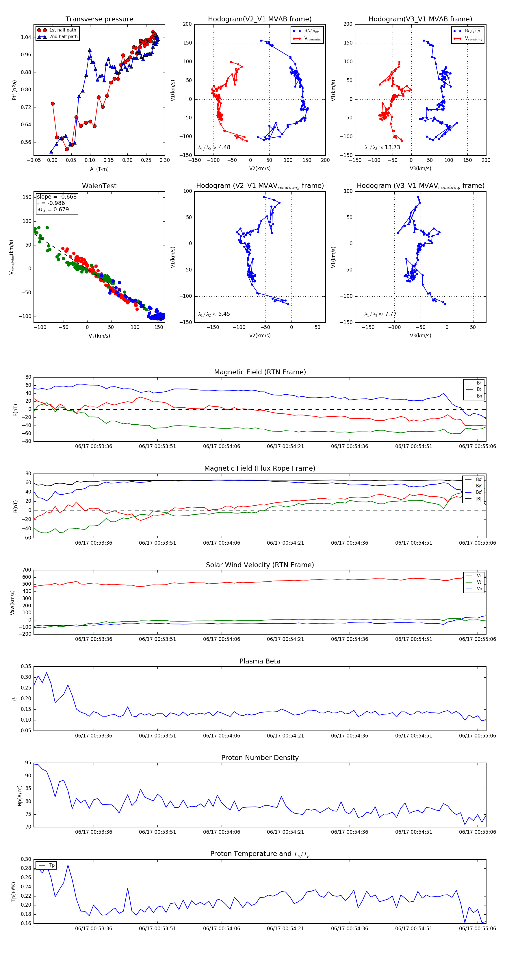
Flux Rope Event 2023-06-17 00:53:22 ~ 2023-06-17 00:55:08 (107 seconds)


plot