HOME   LIST
‹–   –›

Flux Rope in 2023

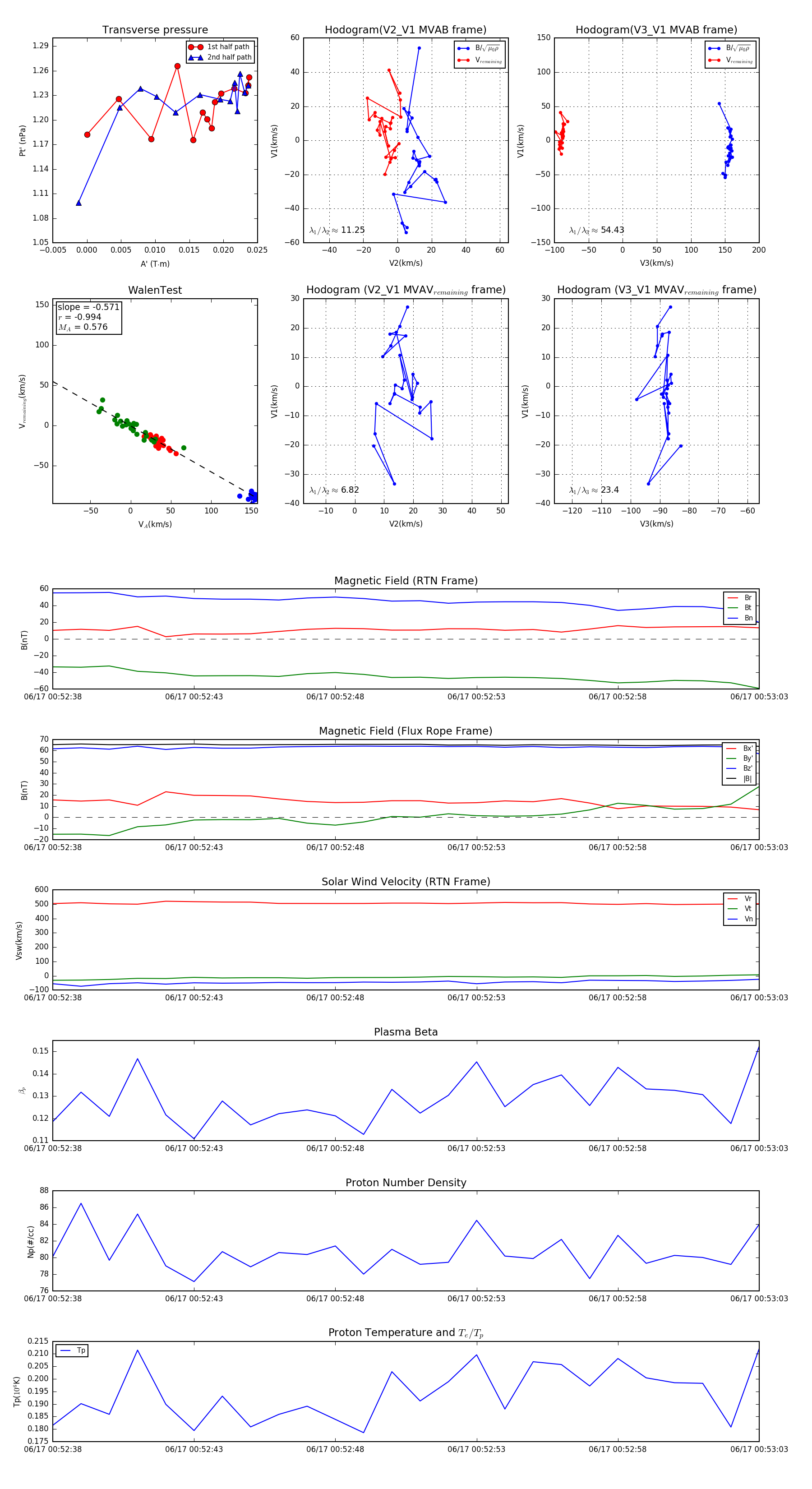
Flux Rope Event 2023-06-17 00:52:38 ~ 2023-06-17 00:53:03 (26 seconds)


plot