HOME   LIST
‹–   –›

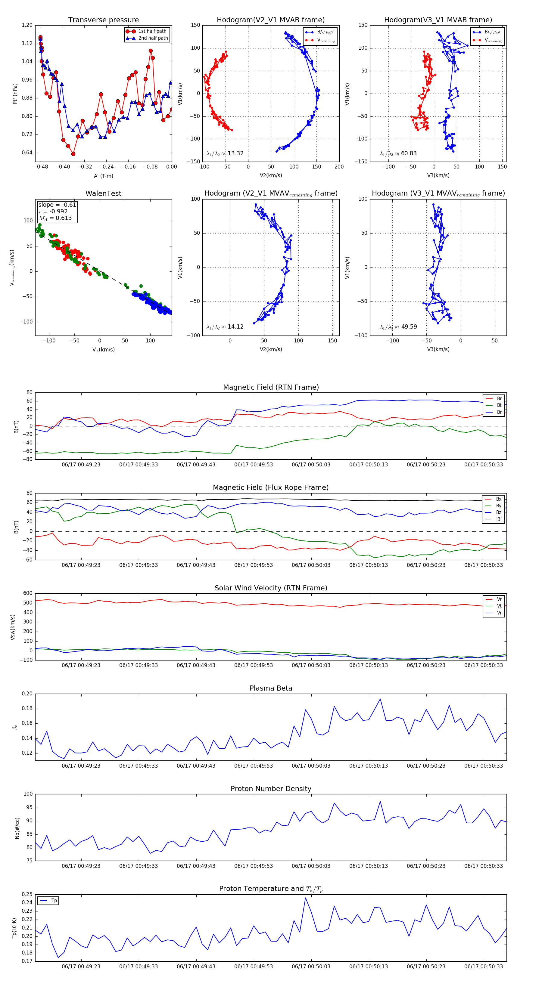
Flux Rope in 2023

Flux Rope Event 2023-06-17 00:49:15 ~ 2023-06-17 00:50:37 (83 seconds)


plot