HOME   LIST
‹–   –›

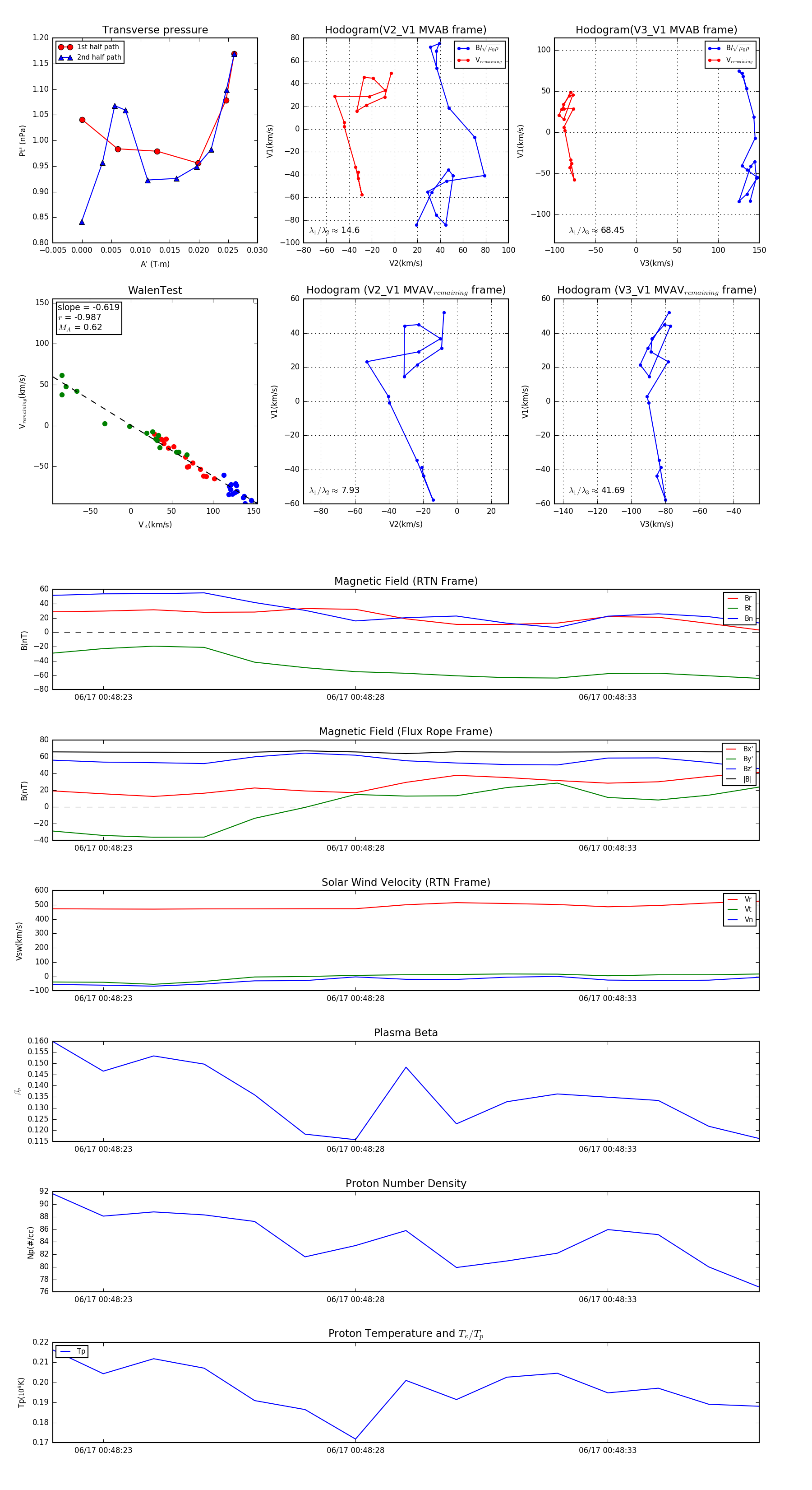
Flux Rope in 2023

Flux Rope Event 2023-06-17 00:48:22 ~ 2023-06-17 00:48:36 (15 seconds)


plot