HOME   LIST
‹–   –›

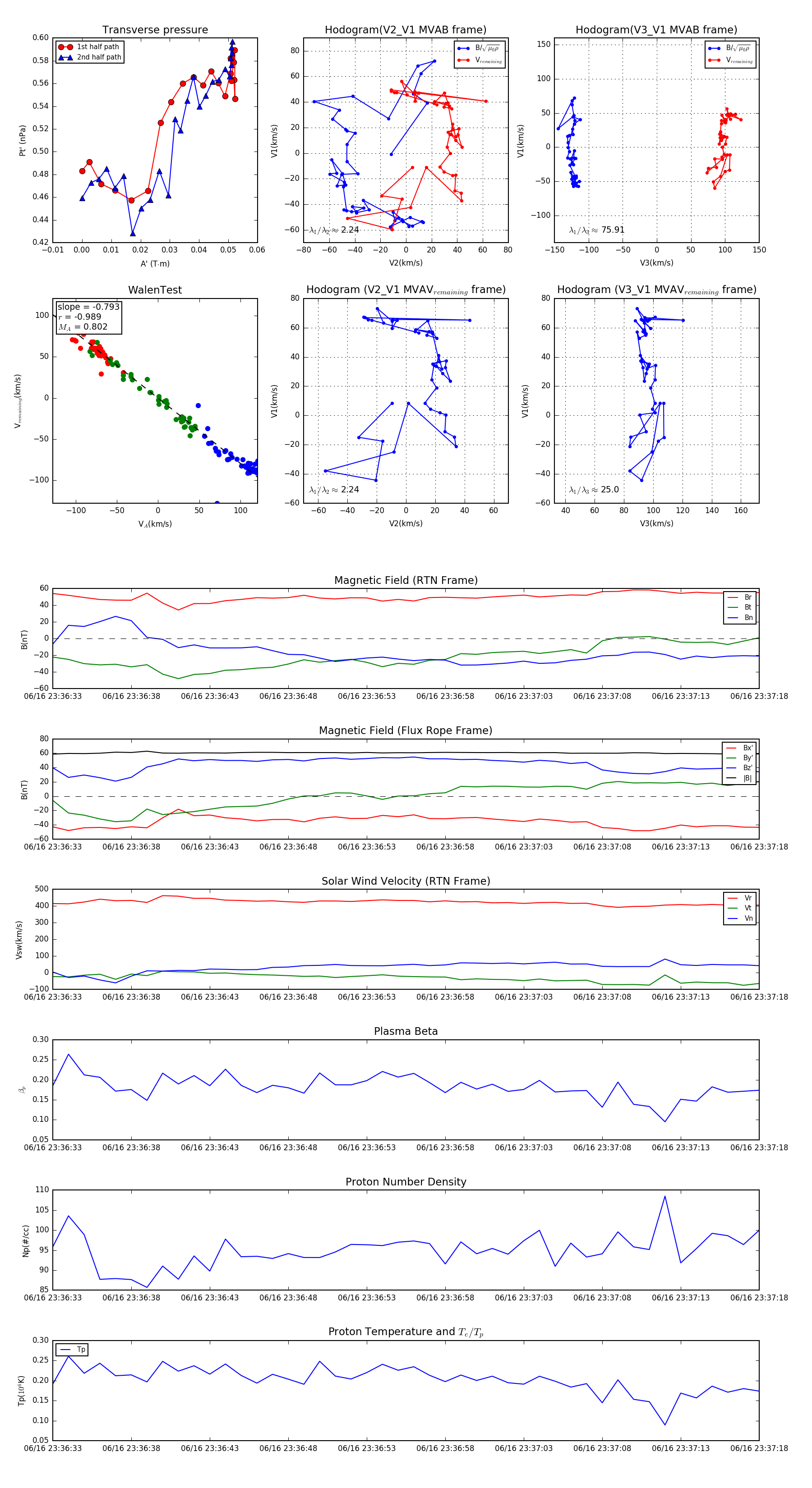
Flux Rope in 2023

Flux Rope Event 2023-06-16 23:36:33 ~ 2023-06-16 23:37:18 (46 seconds)


plot