HOME   LIST
‹–   –›

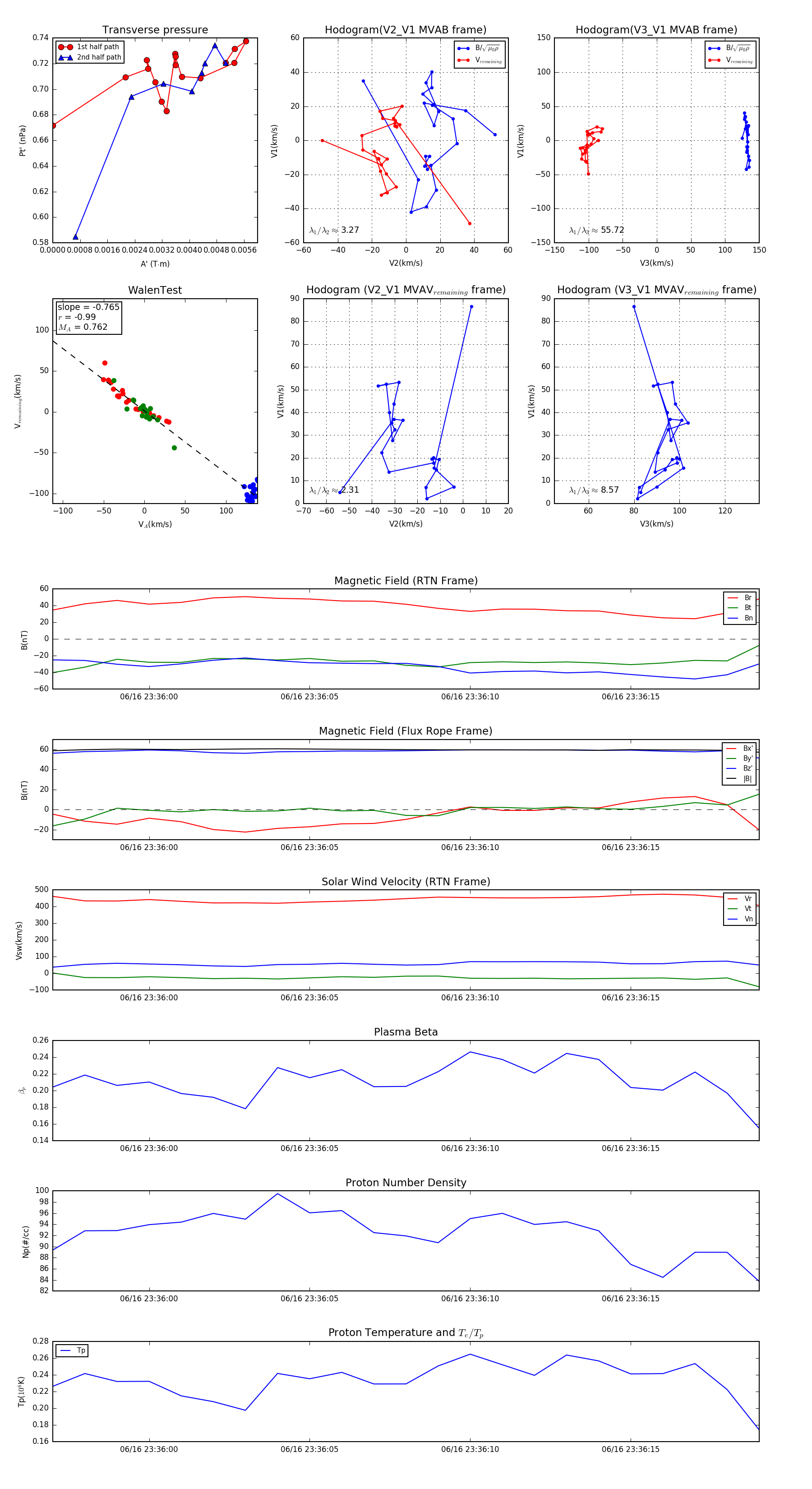
Flux Rope in 2023

Flux Rope Event 2023-06-16 23:35:57 ~ 2023-06-16 23:36:19 (23 seconds)


plot