HOME   LIST
‹–   –›

Flux Rope in 2023

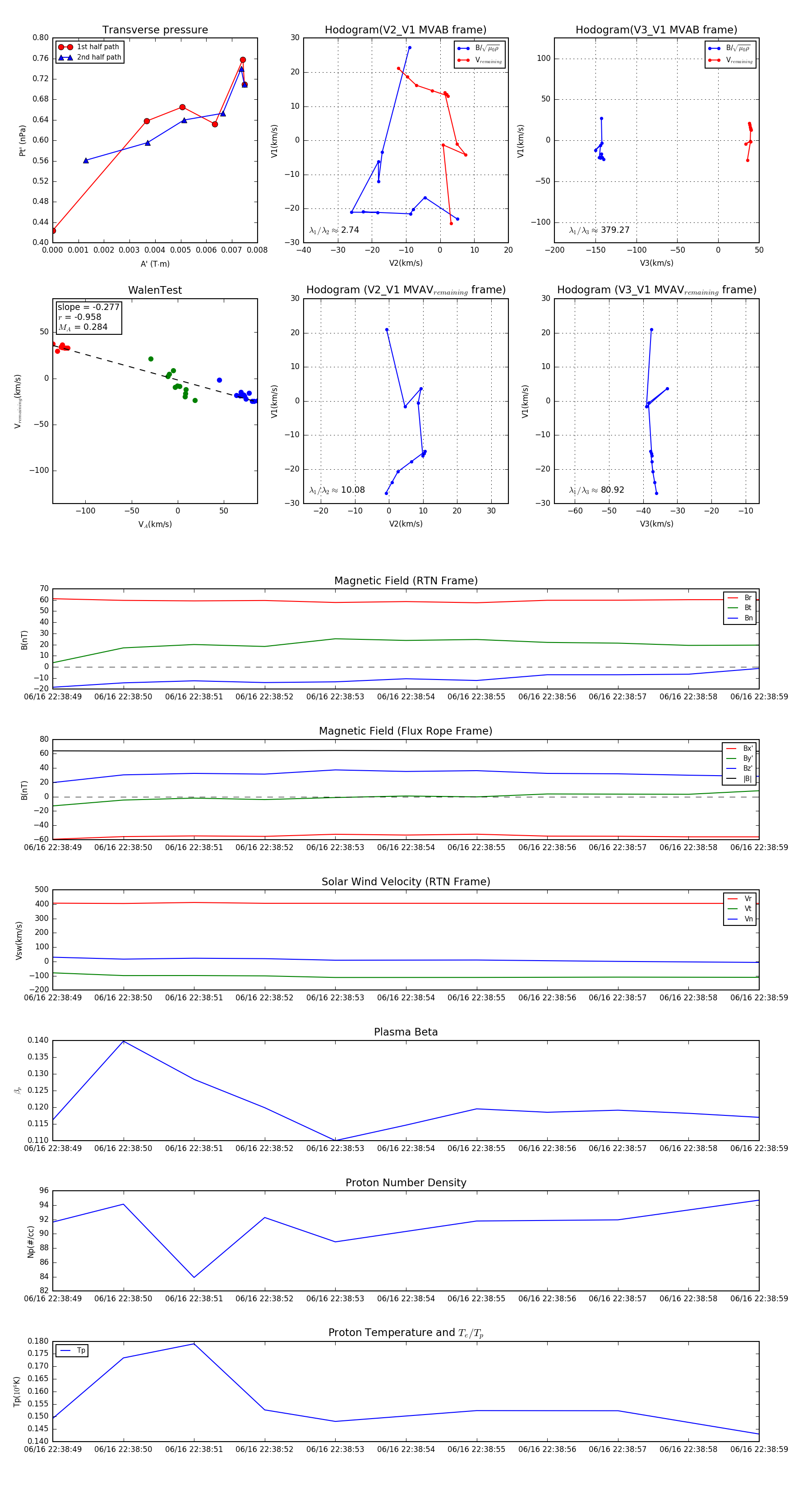
Flux Rope Event 2023-06-16 22:38:49 ~ 2023-06-16 22:38:59 (11 seconds)


plot