HOME   LIST
‹–   –›

Flux Rope in 2023

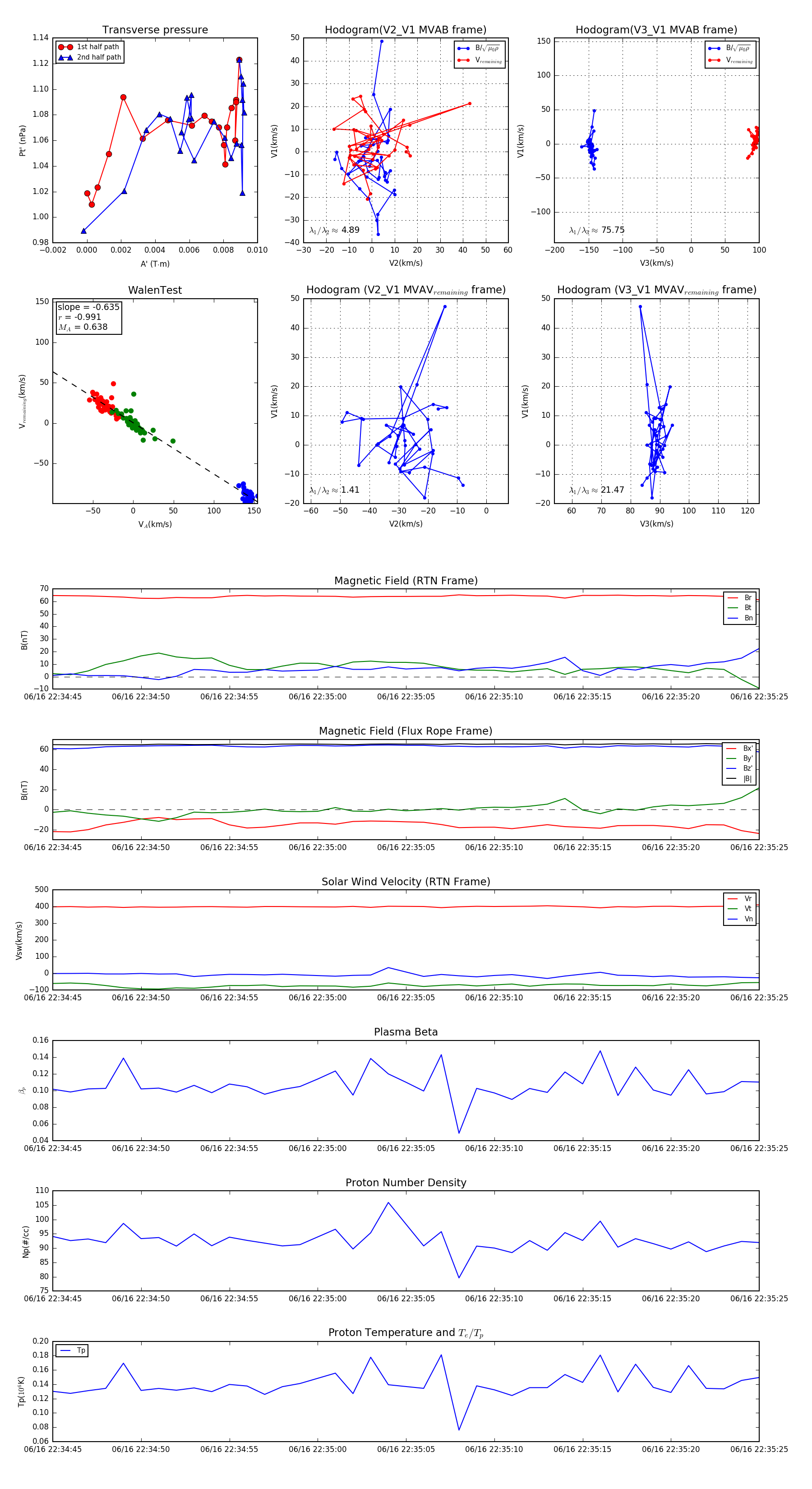
Flux Rope Event 2023-06-16 22:34:45 ~ 2023-06-16 22:35:25 (41 seconds)


plot