HOME   LIST
‹–   –›

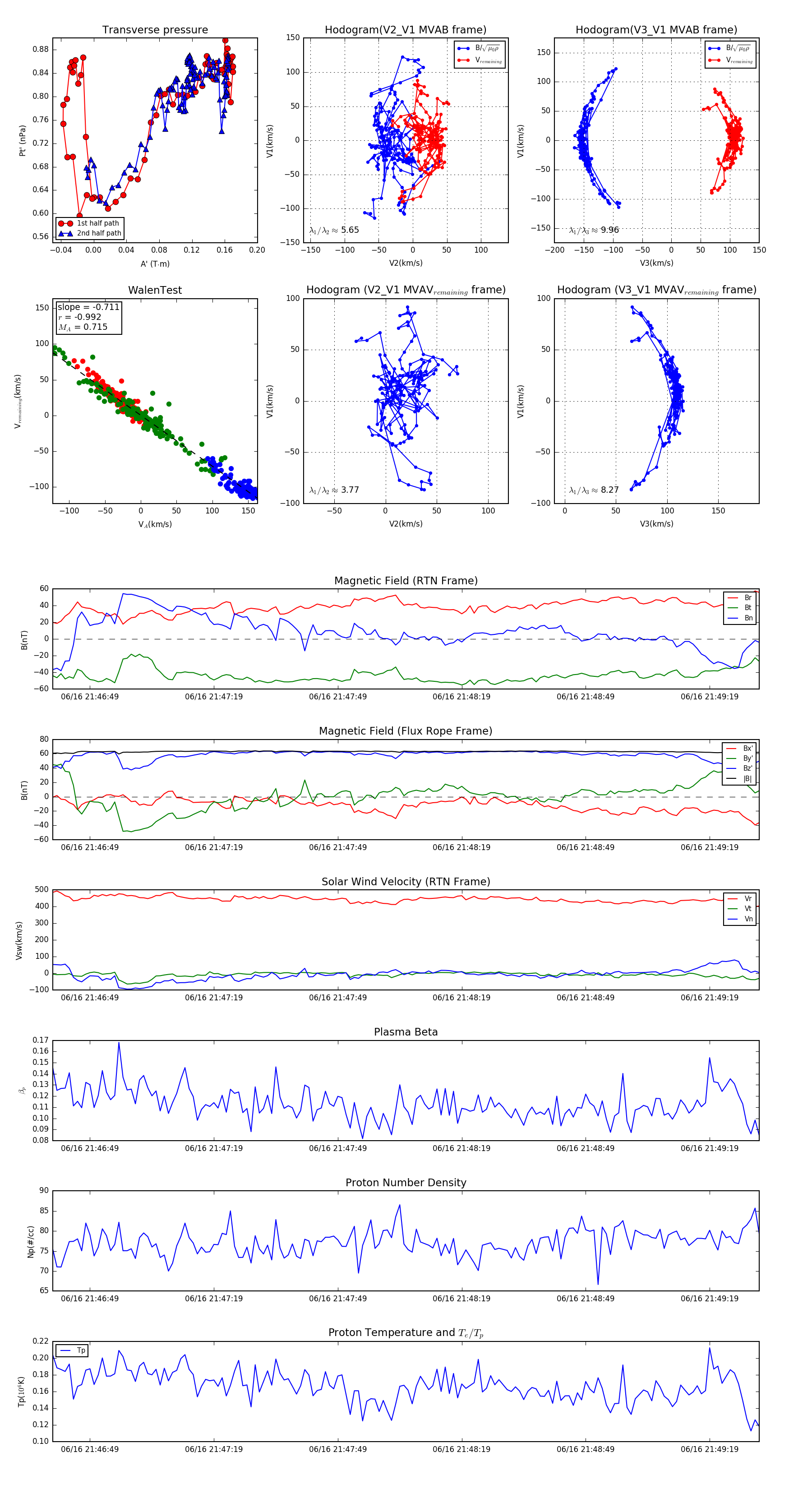
Flux Rope in 2023

Flux Rope Event 2023-06-16 21:46:40 ~ 2023-06-16 21:49:31 (172 seconds)


plot