HOME   LIST
‹–   –›

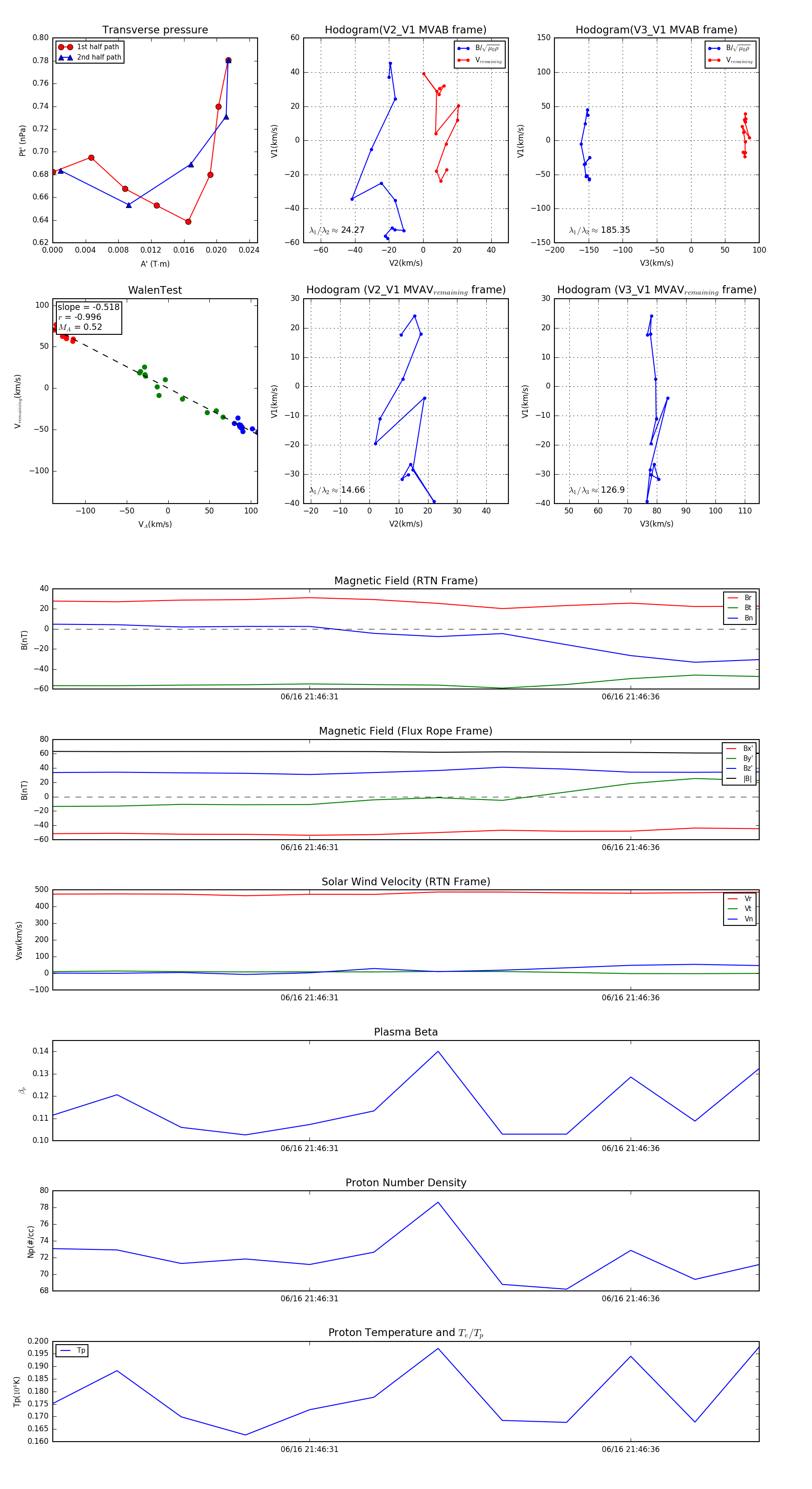
Flux Rope in 2023

Flux Rope Event 2023-06-16 21:46:27 ~ 2023-06-16 21:46:38 (12 seconds)


plot