HOME   LIST
‹–   –›

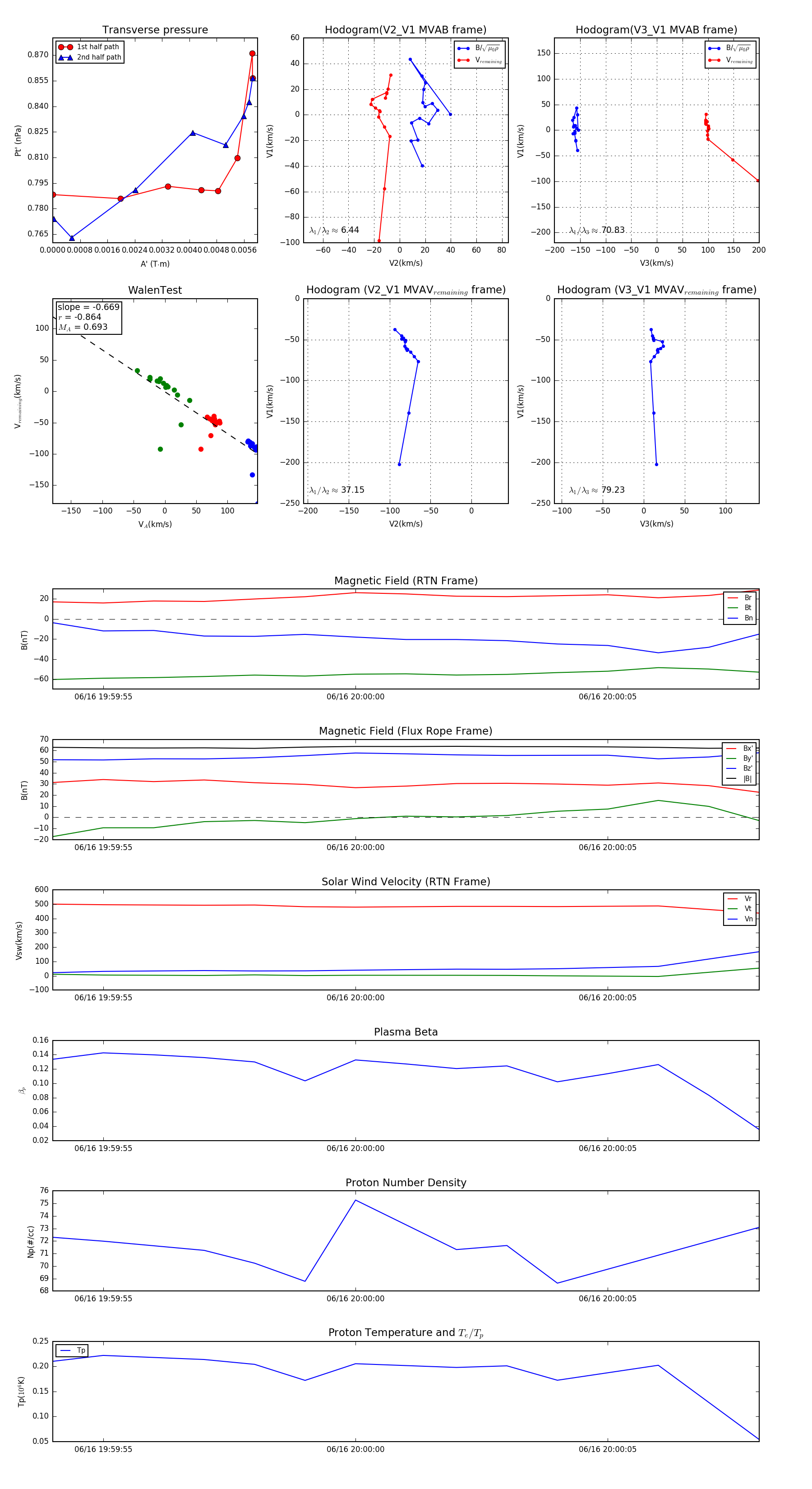
Flux Rope in 2023

Flux Rope Event 2023-06-16 19:59:54 ~ 2023-06-16 20:00:08 (15 seconds)


plot