HOME   LIST
‹–   –›

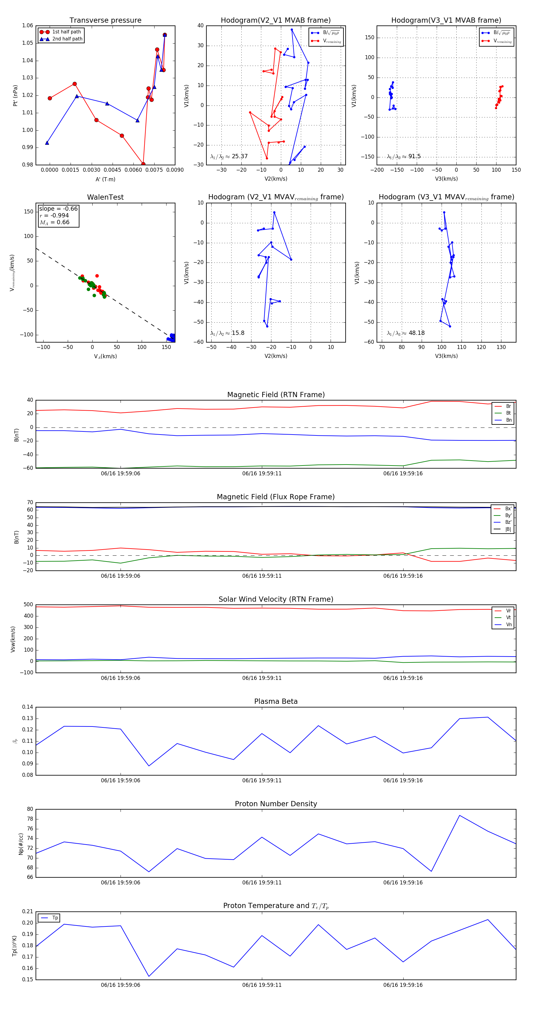
Flux Rope in 2023

Flux Rope Event 2023-06-16 19:59:03 ~ 2023-06-16 19:59:20 (18 seconds)


plot