HOME   LIST
‹–   –›

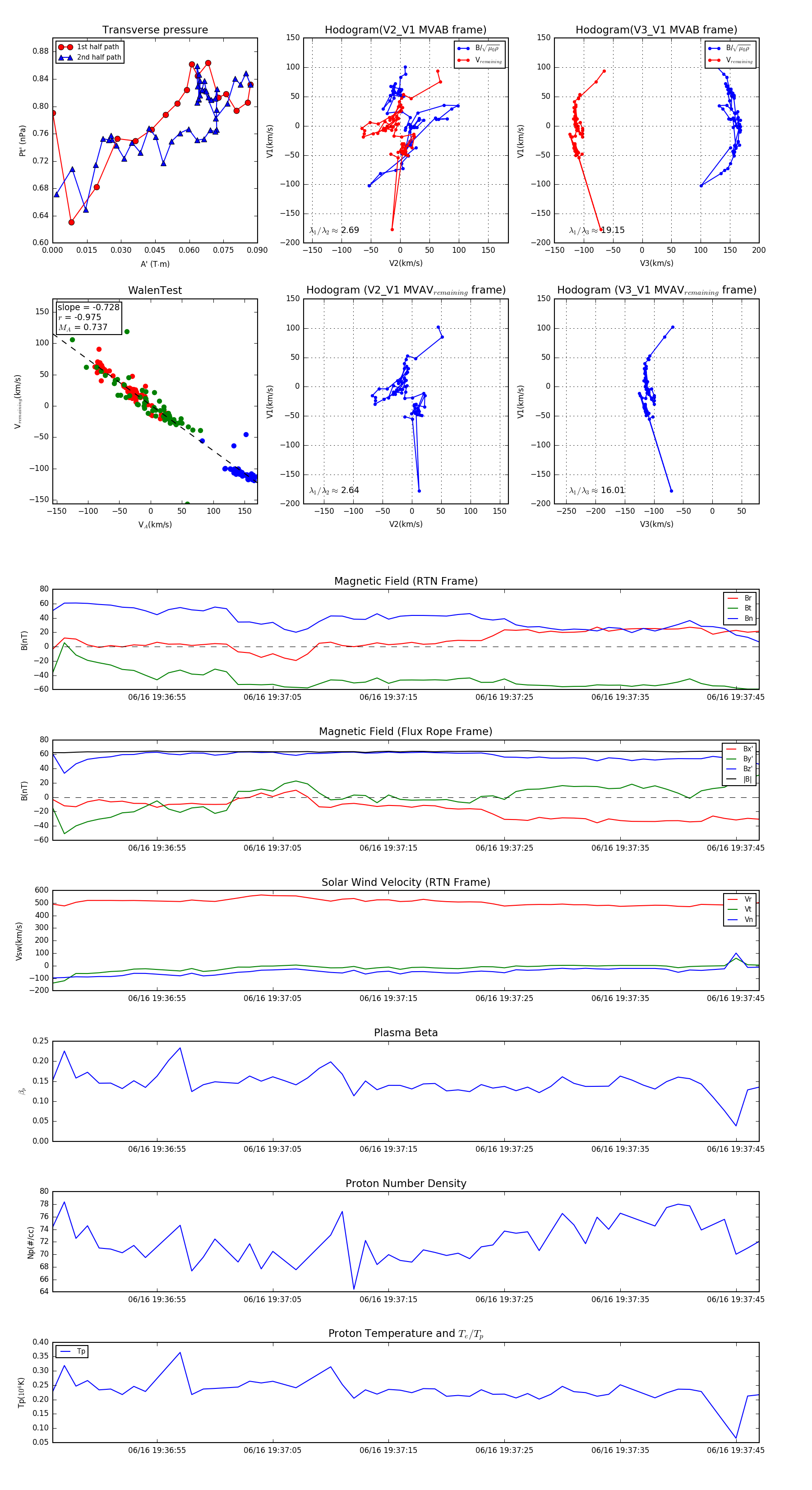
Flux Rope in 2023

Flux Rope Event 2023-06-16 19:36:46 ~ 2023-06-16 19:37:47 (62 seconds)


plot