HOME   LIST
‹–   –›

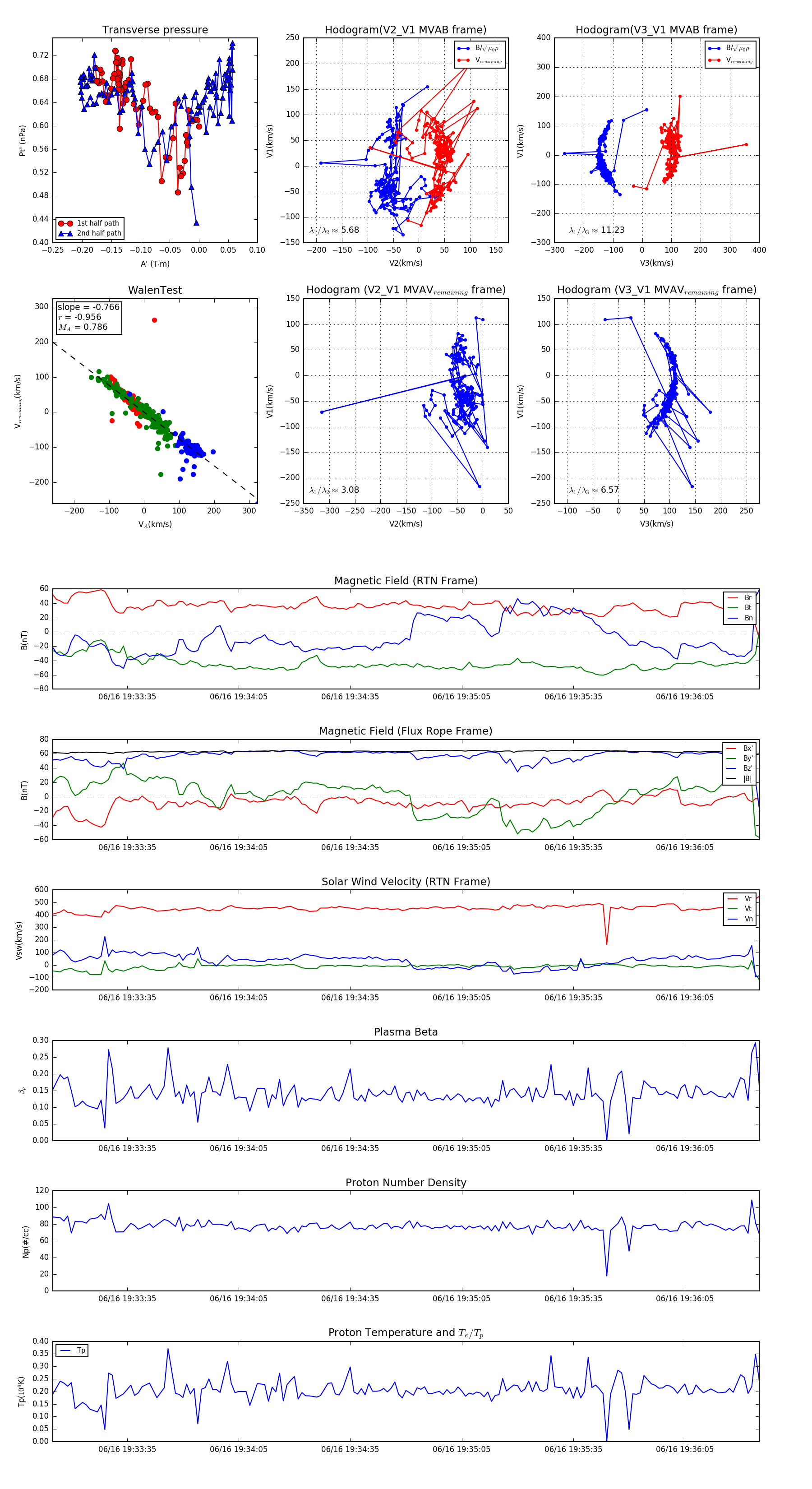
Flux Rope in 2023

Flux Rope Event 2023-06-16 19:33:15 ~ 2023-06-16 19:36:25 (191 seconds)


plot