HOME   LIST
‹–   –›

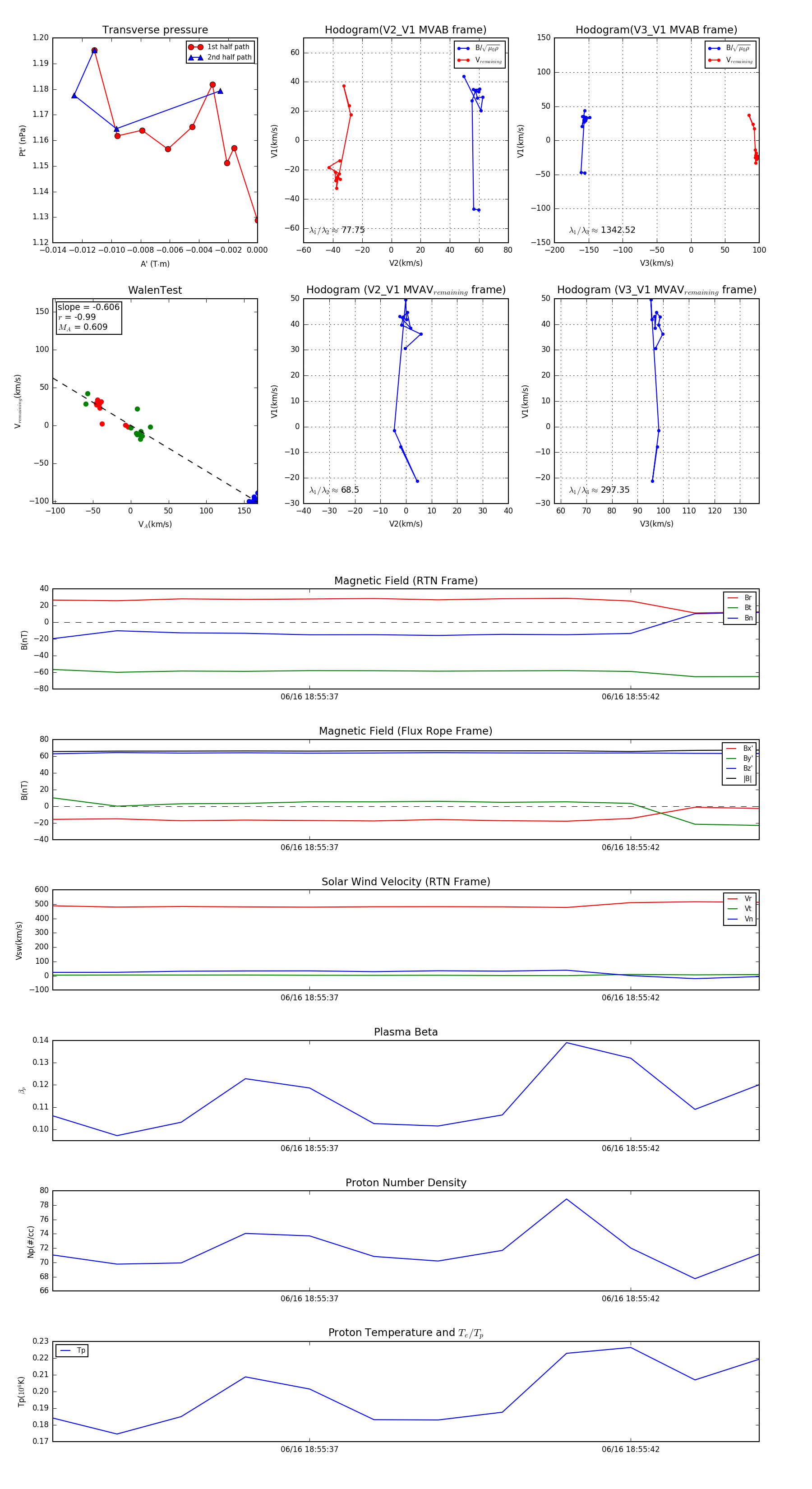
Flux Rope in 2023

Flux Rope Event 2023-06-16 18:55:33 ~ 2023-06-16 18:55:44 (12 seconds)


plot