HOME   LIST
‹–   –›

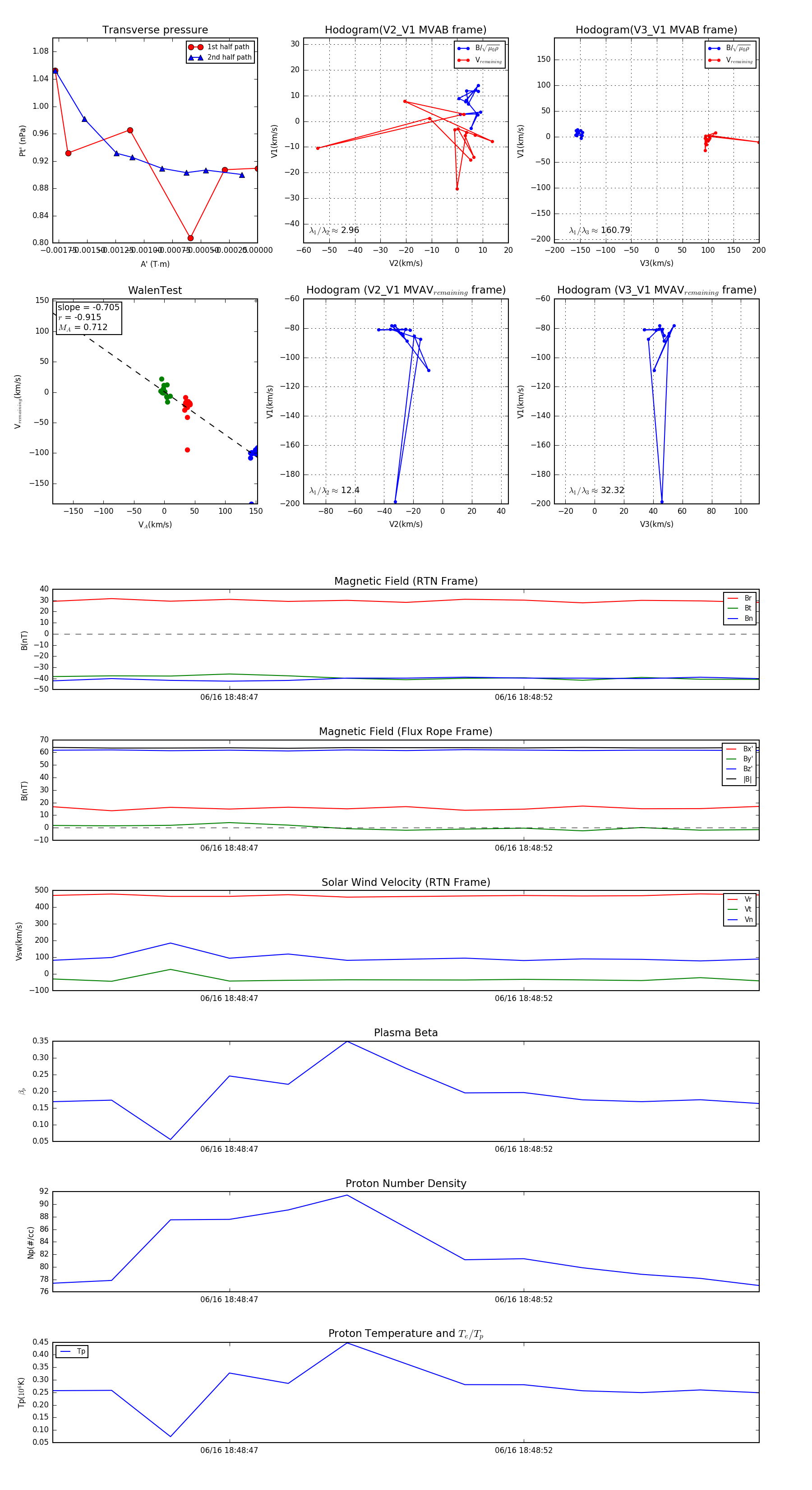
Flux Rope in 2023

Flux Rope Event 2023-06-16 18:48:44 ~ 2023-06-16 18:48:56 (13 seconds)


plot