HOME   LIST
‹–   –›

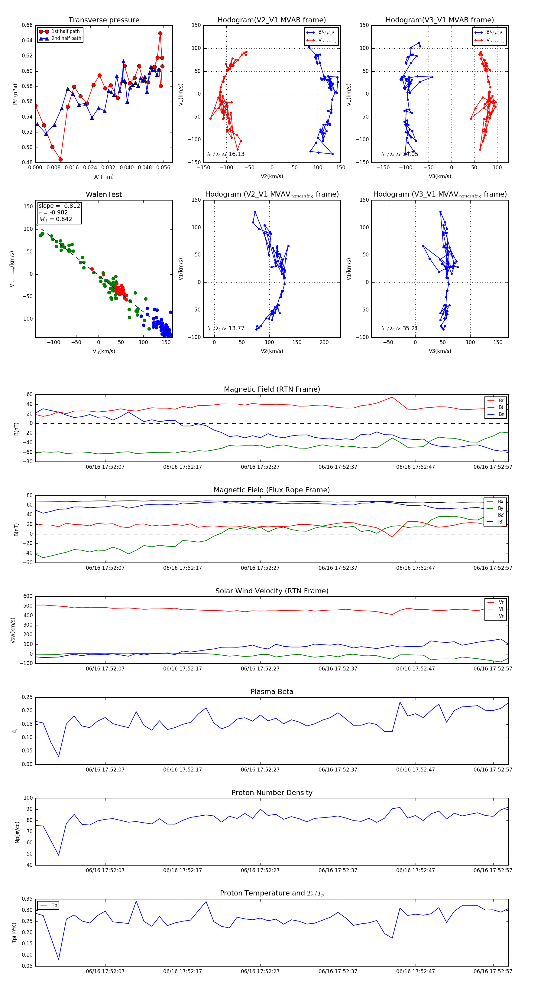
Flux Rope in 2023

Flux Rope Event 2023-06-16 17:51:58 ~ 2023-06-16 17:52:59 (62 seconds)


plot